刘正东 | 解决企业“破产难”,亟待破解深层次机制问题
作者: 发布时间:2022-02-16 浏览量:207 次 来自:企业破产与重组研究会
本文来源:微信公众号“上海市破产管理人协会”
刘正东,上海市破产管理人协会会长,上海市人大常委会立法专家顾问,上海市人大监察和司法委员会委员
解决企业“破产难”,亟待破解
深层次机制问题
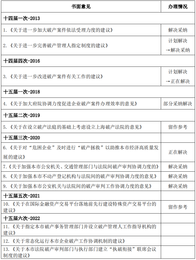
【编者按】管理人是破产程序的主要推动者和破产事务的具体执行者!破解深层次机制问题,确保管理人高效履职,是解决企业“破产难”的重要途径。今年两会,上海市人大代表刘正东提交了三份关于破产机制建设方面的建议,即《关于常态化运行本市企业破产工作协调机制的建议》、《关于本市法院破产审判部门与执行部门建立“执破衔接”联席会议制度的建议》和《关于指定本市破产事务管理部门并设立破产管理人工作指导机构的建议》。至此,刘正东代表自2013年以来已提交有关解决企业破产难方面的代表书面建议13件,2021年1-8月还领衔市管协课题组(市人大专委会非驻会委员工作室)圆满完成了市人大“优化营商环境中解决企业破产难”课题调研任务。

在《关于常态化运行本市企业破产工作协调机制的建议》中,刘正东建议:一是尽快启动本市“66号文”中建立的企业破产工作协调机制,并召开首次协调机制成员单位会议。对此,可参照本市民营经济发展联席会议制度做法,针对破产工作中的“老大难”问题逐一讨论研究,并按“66号文”要求形成会议纪要或联合发文由各方执行;二是由市高院会同三中院、浦东新区法院、上铁法院及市破产管理人协会梳理需要由协调机制讨论研究解决的府院协调难题,形成问题清单或调研报告提交协调机制。三是借鉴兄弟省市的普遍做法,由市政府分管副市长作为协调机制总召集人,具体可由市发改委或市政府办公厅和市高院召集。鉴于协调机制涉及政府部门众多,所涉问题难度大,因此协调机制除了常态化之外,还应具有权威性;四是进一步扩充协调机制的组成部门。本市2018年的“1.0版”的协调机制由二十个部门组成,而2020年的“2.0版”协调机制由二十二个部门组成,但仍缺乏市检察院、市经信委、市民政局等有关部门的参与,导致相关协调可能出现“空白”。因此,协调机制有必要进一步扩充,以实现协调机制对破产事务的全覆盖。
在《关于本市法院破产审判部门与执行部门建立“执破衔接”联席会议制度的建议》中,刘正东建议:由市高院破产审判庭与市高院执行局建立“执破衔接”的联席会议制度,不定期针对上海破产法庭、浦东新区法院破产审判庭、市破产管理人协会反映的有关本市执行法院对破产企业财产不解封、不中止执行、不回转之类的问题和案例进行会商,具体由高院上述两部门各自分管领导共同召集,会后形成个案解决办法或类案会议纪要发本市执行部门执行;市高院“执破衔接”联席会议在条件成熟时专门制订有关“执破衔接”的指导性文件,对保全措施解除、执行财产移送、执行回转等工作予以进一步规范。
在《关于指定本市破产事务管理部门并设立破产管理人工作指导机构的建议》中,刘正东建议:一、由市人民政府指定市司法局或市发改委为本市的破产事务管理部门,同时由浦东新区人民政府指定浦东新区司法局或新区发改委为浦东新区破产事务管理部门,具体承担有关破产事务管理职责;二、参照深圳市、海南省有关规定,暂明确本市破产事务管理部门的职责为:配合人民法院建立、完善管理人名册,对管理人实行分级管理;支持和推动管理人协会进行行业自律建设;配合人民法院监督管理人履行职责;提供破产事务咨询和援助服务;实施破产信息登记和公开制度;统筹协调本市破产工作协调机制,并承担破产工作协调机制办公室职能;其他与破产事务有关的行政管理职责;三、如指定市司法局作为破产事务管理部门,则市司法局应尽快设立破产管理人工作指导机构即设置“破产管理人工作指导处”,具体承担破产事务管理部门的日常职责,以及具体负责对市破产管理人协会的自治自律指导。如果一步到位设置专门的工作指导处有困难,也可分两步,先在律工处加挂“破产管理人工作指导处”的牌子,并相应增加工作人员专司市管协及本市破产管理人队伍的指导工作,然后尽快独立设置专门的处室;四、条件成熟时,特别是随着本市破产案件今年可能大幅增加之后,参照深圳市做法,尽快在市司法局、新区司法局或市发改委、新区发改委挂牌成立专门的破产事务管理部门,以实现对破产事务的专业化、规范化、市场化、科学化指导和办理。

(上海市人大代表刘正东为上海市破产管理人协会会长、市人大常委会立法专家顾问、市人大监察和司法委员会委员)
附:刘正东代表自2013年以来提交的有关解决企业破产难方面的代表书面建议清单

微信扫一扫 第一时间让您获取学术观点、内业新闻——企业破产与重组研究会公众号(qypcyczyjc)!

