联合国贸易法委员会发布《小微企业破产法立法指南草案》
作者: 发布时间:2022-01-24 浏览量:2713 次 来自:企业破产与重组研究会
编者按
2021年12月13日至17日,联合国国际贸易法委员会第五工作组(破产法)发布了《小微企业破产法立法指南草案》(以下简称“《指南》草案”)。《指南》草案讨论了简易破产制度的特征,聚焦于更快捷、更简单、便利易行和可负担得起的破产程序,并同时附带适当的保障措施。《指南》草案还述及在启动简易破产程序之前的期间内应有助于小微企业的一些措施,但承认这些措施通常不属于破产法的范畴。
《指南》包含正文及2个附录:
正文包括《立法建议》和委员会原则上核准的评注草案修订本。
附录分为《小微企业破产指南》建议与《指南》建议之间的相关内容对照表;《指南》建议与《小微企业破产指南》建议之间的相关内容对照表。
在委员会原则上核准的评注草案修订本中,《指南》提出:
《小微企业破产法立法指南》的目的;
《小微企业破产指南》与《贸易法委员会破产法立法指南》的衔接关系;
在编拟《小微企业破产指南》时考虑在内的问题。
有效和高效率简易破产法的核心条文。
在编拟《小微企业破产指南》时考虑在内的问题具体包括:
小微企业的特殊特征及其在财务困境中面临的问题;
现有破产制度下的小微企业处境;
《小微企业破产指南》对陷入财务困境的小微企业采取的处理方法;
需要全面的立法措施解决陷入财务困境的小微企业的需要;
体制上的支持。
有效和高效率简易破产法的核心条文具体包括:
简易破产制度的关键目标;
简易破产制度的范围;
体制框架;
简易破产制度的主要特征;
参与方;
资格、申请和启动;
通知和通告;
破产财产的构成、保护和保全;
债权人债权的处理;
简易清算程序的特征;
简易重整程序的特征;
解除债务;
程序的结束;
个人担保的处理;操作程序上的合并或协调;
程序转换;
适当的保障和制裁措施;
程序启动前涉及的问题。
为阅读方便,脚注从略。如需引用,可参阅原文。点击左下角“阅读原文”,即可获取《小微企业破产法立法指南草案》PDF版本。
导言
工作组关于小微企业破产项目的背景,可见于工作组第五十九届会议的 临时议程(A/CN.9/WG.V/WP.173)。本说明是根据委员会第五十四届会议作出的决定编写的,委员会在该决定中请秘书处修订本届会议通过的《小微企业破产立法建议》(“《立法建议》”)评注草案,并将修订后的案文转交工作组 2021 年 12 月第五十九届会议审议和核准。工作组被要求在其第五十九届会议上决定该案文是否应被视为最后文本,或是应转交委员会 2022 年第五十五届会议最后审定和通过。
本说明附有小微企业破产法立法指南草案(“《指南》草案”),其中包括《立法建议》和委员会原则上核准的评注草案修订本。《指南》草案以委员 会商定的方式提交。委员会第五十四届会议工作报告附件中《立法建议》的 编号在本说明中予以保留,以便于参考,但有一项谅解,即该编号虽然保留在作为贸易法委员会中小微型企业(中小微企业)法规系列一部分出版的最后文本中,但在该文本作为《贸易法委员会破产法立法指南》第五部分出版时将会改变。在后一种情况下,建议编号将从数字 271 开始,接续委员会 2019 年修订的《贸易法委员会破产法立法指南》第四部分所列建议的最后编号。因此, 建议本身中和评注中,包括内容对照表内,相关建议的对照索引编号将予以修改,以反映将作为《贸易法委员会破产法立法指南》第五部分出版的文本中各项建议的另行编号。
此外,秘书处在本说明中转交了美国和世界银行集团关于修订评注草案 第 303 段及其所附脚注的联合提案。提案内容如下:
“303.考虑到为小微企业建立一个简易和高效破产程序的重要性,同时规 定保护所有利益关系方的权利,《小微企业破产指南》力求平衡兼顾两个 互为竞争的目标:一个是(a)视同认可的办法,既旨在加快重整进程,又 旨在解决债权人不参与的问题;另一个是(b)债权人对提交有待核准的重 整计划进行投票表决的重要性。虽然本《小微企业破产指南》建议的视同认可程序包括必要的债权人保障措施,但它假定有足以适当监测债权人参与的机构能力和法律基础设施。在缺乏这些条件的情况下,各国可能担心视同认可的程序是否是保护其法域内所有利益关系方权利的适当程序。在这种情况下,各国可能倾向于在其部分或全部小微企业破产案件中保留强制性的债权人表决程序。经修订的世界银行《有效破产和债权人/债务人 制度原则》关于小微企业破产的建议述及这种表决程序。《世界银行原 则》建议,当需要某种形式的债权人表决并获得多数认可时,各国应考虑将缺席表决或弃权票视为在简易破产程序中对重整计划的赞成票。还建 议,破产法应简化表决程序,包括酌情使用电子手段。
附件
《贸易法委员会小微企业破产立法建议》





















左右滑动查看更多
《贸易法委员会小微企业破产立法建议》评注草案
一
导言
A
《小微企业破产法立法指南》的目的
1.中小微型企业(中小微企业)在世界各经济体中构成企业的大多数。在大多数经济体中,小微企业系列内的那些企业呈独资或小型合伙的形式,其创建人、企业主或成员不享受有限责任保护,因此面临着对小微企业商业债务的无限责任。在小微企业作为有限责任实体运作的情况下,有限责任保护对小微企业主来说通常形同虚设,因为他们往往被期望用其个人资产作为抵押来保障小微企业的商业债务。小微企业的债权人、供应方和客户群往往较为单一,因而小微企业严重依赖其客户的付款。因此,他们经常因为失去一个重要的商务伙伴或客户逾期付款而面临现金流问题和较高的违约风险。小微企业还面临周转资金的稀缺、较高的利率和较高额度的抵押物品要求,这导致筹措资金困难, 甚至不可能,特别是在陷入财务困境时。因此,可能比大公司企业更容易出现经营失败。处于财务困境中的小微企业可能本身就是其他小微企业的客户,后者也具有同样的特性,其后果是一个小微企业的经营失败可能造成小微企业供应链中更多小微企业的经营失败。
2.标准的企业破产程序费用昂贵,复杂漫长,操作程序严格,可能无法为小微企业使用,令其望而却步,或对其不适合。由于受到未解决的财务困难和原有债务的负担,小微企业可能不愿承担新的风险,可能陷入债务循环,或者可能被驱使进入非正规经济部门。
3.考虑到小微企业破产对维持就业、供应链、创业精神和社会的经济社会福利产生广泛的影响,所以国际、区域和国家各级正在作出努力,寻找针对陷入财务困境的小微企业具体需要的解决方案。所寻求的解决方案目标是让那些值得继续经营下去的小微企业借鉴其过去的专门知识、技能和经验教训重新开始创业经营活动。
4.本篇《小微企业破产法立法指南》(以下称作“《小微企业破产指南》”)是为协助政策制定者作出这些努力而编拟的。文中讨论了简易破产制度的特征, 可以鼓励小微企业在早期阶段处理财务困境。讨论的重点是更快捷、更简单、便利易行和可负担得起的破产程序,并同时附带适当的保障措施。《小微企业破产指南》还述及在启动简易破产程序之前的期间内应有助于小微企业的一些措施,但承认这些措施通常不属于破产法的范畴。
B
《小微企业破产指南》与《贸易法委员会破产法立法指南》的衔接关系
5.《贸易法委员会破产法立法指南》(“《指南》”)的导言解释说,其目的是协助创建一个高效和有效的法律框架,以解决债务人的财务困难。指南的意图是在拟订新的破产法时,或在改革、现代化更新或审查现有破产法是否充分时,作为一个参照点。
6.《小微企业破产指南》旨在补充《指南》中给出的建议,并专门针对小微企业的独特情况。目的不是取代《指南》,而是补充《指南》,具体侧重于在涉及小微企业的情况下应如何处理破产及避免破产的问题,因此应从这个角度阅读。《小微企业破产指南》提及《指南》中与《小微企业破产指南》特别相关或得到《小微企业破产指南》补充的具体建议。为便于参考,对《小微企业破产指南》的建议与《指南》的建议进行对比的内容对照表作为附件载于本文之后。《小微企业破产指南》与《指南》的建议不相同之处,在评注中作了明确说明。
C
在编拟《小微企业破产指南》时考虑在内的问题
1. 小微企业的特殊特征及其在财务困境中面临的问题
7.小微企业经常可能是在没有单另的法人形式下运作,其商业债务和个人债务紧密混合一体,并且实行一种集中治理模式,所有权、控制权和管理权相互重叠(通常在一个家庭内)。可能很少或不存在营业记录,包括企业主、家庭成员、朋友和参与企业运营和融资的其他个人之间的交易记录。关键的商业资产(如工具或其他基本设备),可能没有明确确立的所有权。业主将个人资产用于商业目的,并将商业资产用于个人或家庭需要的情况并不少见。为小微企业提供的劳动和服务可能没有书面记录,或不按通常的商业惯例支付报酬。
8.小微企业获取信贷的条件往往是其业主或其亲戚朋友给予个人担保,这些个人资产的价值可能等于或大于小微企业的资产价值。个人担保往往将小微企业的债务责任延伸到这些个人,同时牵涉到个人财物(比如家庭住宅)和企业资产。
9.在面临财务问题时,管理层可能不愿冒着失去企业控制权的风险申请启动破产程序。业主可能隐瞒财务危机,因为害怕损害良好的商业名声,损害与所雇人员、供应商和市场的关系,以及破坏现有的信贷额度。小微企业往往可能不惜一切代价采用更高风险的策略试图拯救企业,因为企业可能是其唯一的收入来源。许多小微企业缺乏完备的金融和商业事务知识,由此可能致使情况恶化。另外,由于小微企业的业主或管理人为小微企业的商业债务提供个人担保的情况十分普遍,所以小微企业的业主或管理人可能不愿意启动破产程序,因为担心启动程序后会引发债权人要求按照个人担保履行义务。这些因素可能助长财务危机,并导致小微企业解决财务困难时可能已经仅剩下清算企业这个唯一的解决办法。
10.小微企业的任何实物资产可能是对债权人具有价值的主要或唯一资产,这些资产可能已经为一个或非常有限的少数几个有担保债权人设置了担保,这些债权人通常能够并且愿意使用按法律规定他们可以使用的强制执行方法。小微企业未抵押的资产对于无担保债权人来说,往往几乎或完全没有分配价值。因此,无担保债权人可能不愿意投入时间和资源解决小微企业的财务困难,因为他们参与这些努力可能得不偿失。有担保债权人的坚持到底和无担保债权人的不参与,危及债务重组谈判的成功和有生存能力的小微企业获得重整的机会, 从而使清算成为唯一的选择。
11.由于小微企业缺乏较为大型企业完备的财务知识,所以申请启动破产程序可能不具备像大型企业那样可随时获得的所需财务信息,而且可能不了解其在破产程序中和临近破产期间的权利和义务。由于所有这些特点,小微企业在财务困境中遇到特别的困难,这是大型企业通常不会遇到的。
2. 现有破产制度下的小微企业处境
12.现有标准的企业破产制度可能在设计时考虑的是较为大型企业的复杂性和完备的知识能力。这些制度可能首先设想存在着大量具有重大价值的破产财产,以及债权人和破产管理人将积极参与其中。这些特征在小微企业破产案件中通常并不存在。陷入财务困境的小微企业将很可能没有资源提供破产程序的费用,包括破产管理人的服务费用。小微企业的债权人可能很少会感兴趣启动破产程序,因为预计没有或很少有可供变现的资产,以及没有或很少有可向债权人分配的收益。在有些法域,小微企业若无能力为破产程序提供资金,则可能根本没有资格申请启动破产程序。在另一些法域,只有在债务人能够支付程序管理费用并确保有最低比例的收益分配给债权人的情况下,才允许进行破产程序。还有另一些法域则是,债务人若不能满足这些要求,那么只有在其遭遇特殊情况打击的情况下才可能允许进行破产程序(纾困救济)。
13.现有标准的企业破产制度通常首先设想破产实体的业主和管理人与企业的经营相分离,这可能成为抑制小微企业申请启动破产程序的障碍。此外,这些制度还可能仅处理法律实体的商业债务,而小微企业破产往往需要综合处理混合一体的商业债务和个人债务。个人企业经营者可能被当作个人违约者处理, 在存在个人破产制度的情况下,按个人破产制度处理。个人破产制度可能既不提供临时保护以躲避债权人的追索,也不允许实行债务重组程序和解除债务。在可以对个人企业经营者实行解除债务的情况下,也可能需要等待漫长的时间才能实行,这使得在企业清算后的多年里全部由个人承担赔偿责任。还可能实行重罚,包括限制行动自由和其他个人约束。
3. 《小微企业破产指南》对陷入财务困境的小微企业采取的处理方法
14.《小微企业破产指南》建议各国在其法律框架中纳入简易破产制度,这可以是调整标准企业破产法的某些内容,或在现有破产制度不能满足小微企业需要的情况下设置一套单独的简易破产制度。这种简易破产制度应解决陷入财务困境的小微企业所面临的具体问题,特别是小微企业在资金、商务和破产事务方面缺乏资源和完备的知识,以及债权人不愿参与的情形。《小微企业破产指南》提出了解决这些问题的机制,并在此过程中实现平衡兼顾相互竞争的目标和利益。
15.援用简易破产制度的条件各法域之间可能大不相同,因为关于小微企业, 没有统一的定义。小微企业可涵盖符合某些标准(如低负债、无不动产、没有员工或员工很少)的一系列经营人,从个人企业经营者到有限和无限责任的非注册公司和注册公司实体。因为这些原因,《小微企业破产指南》交由国内政策制定者来确定在其法域内哪些人可受益于《小微企业破产指南》设想的简易破产制度。同时,还建议尽量减少资格条件和启动标准及操作程序,以免对援用简易破产制度造成障碍。
16.《小微企业破产指南》规定了简易重整和简易清算程序,承认根据情况可能需要其中任何一种。为这两类程序提出了精简、简易和快速操作程序,减少手续,以尽量减少其复杂性、时间长度和相关费用。债务人留任制度在《小微企业破产指南》中被设想为简易重整程序原本隐含的做法,以鼓励和激励小微企业早日援用简易破产程序,并减少对耻辱名声的担忧。文中提出了一些措施,用以克服其中任何利益关系方选择不参加程序或造成阻碍或拖延情况下简易破产程序中可能出现的问题。《小微企业破产指南》还提出了一种具有成本效益的解除债务办法,目的是加快诚实配合的小微企业债务人重获新生。
17.同时,《小微企业破产指南》承认,快速和简易操作程序不应损害利益关系方的权利及合法利益,包括其获得信息、陈述意见和寻求复审案件的权利。为此,文中强调,快速和简易程序必须同时伴随有效的保障和制裁措施制度,以防止滥用、欺诈和不负责任的行为,并对不当行为规定适当的惩罚。保障和制裁措施可采取不同的形式,包括援助和监督,并酌情使债务人脱离企业的经营。这些措施应适当和相称。
4. 需要全面的立法措施解决陷入财务困境的小微企业的需要
18.可能需要修改破产法以外的其他现行立法,以确保简易破产制度在一个统一的法律体系下顺利运作。例如,商业登记条例以及银行法规可能关系到生成和维护有关小微企业整个生命周期的信息,以及传递这些信息并入小微企业破产制度。数据保护法规也可能与此相关。
19.鉴于有担保债权人和个人担保人通常在小微企业方面发挥重要作用,所以简易破产制度与担保交易法和适用于第三方担保的法律之间顺利衔接也是必要的。此外,鉴于与消费者和个人破产的密切联系,简易破产制度将必须与消费者保护法规、家庭和婚姻法以及人权文书完妥衔接。
20.另外,财务困境小微企业所面临的具体问题表明,需要采取立法措施,鼓励小微企业尽可能主动在早期阶段查明和化解财务困境。其中一些措施可在破产法中处理,例如保护非正式债务重组谈判期间达成的协议免于被撤销,包括向小微企业提供的启动前商务救助融资免于被撤销。其他一些措施将不属破产法的范畴。特别是,税收和会计法规可以内建一种向小微企业发出财务困境预警信号的制度,并为及早进行债务重组谈判提供激励(例如,债务注销可予免除征税)。
21.一般而言,国家的宪法、文化、社会和经济规范将决定设计简易破产制度的政策选择。在这方面,区域一体化动态和担心国内小微企业将考虑把其业务转移到其他法域以援用更友好的制度(“择地诉讼”)也可能与此有关。
5. 体制上的支持
22.关于减轻陷入财务困境的小微企业债务人面临的挑战,非所有此类措施都能够通过法律解决。可能需要综合采取各种体制措施才能确保简易破产制度在实践中行之有效。
23.特别是,应建立适当的体制和行政结构以及安排人力资源,以运作和管理简易破产制度。通过标准化的在线程序和表格及样本文件,以及通过相关国家机构和系统在行政管理上的适当互动,也将可加强简易破产制度的有效实施和运作效力。此外,一方面可能需要向国家主管部门和破产从业人员提供培训, 目的是在公共和私营部门进行必要的建设能力,以处理小微企业破产的具体特殊性,另一方面,也需要向小微企业提供培训,以提高其财务和企业管理知识,以及对其临近破产和发生破产期间应承担的义务的认识。
24.许多破产改革都旨在降低小微企业进入破产程序时的障碍,同时辅之以体制上对小微企业的其他支持,特别是债务咨询、调解和调停服务,以及协助申请启动破产程序和遵守破产法规定的披露义务。
二
术语表


左右滑动查看更多
三
有效和高效率简易破产法的核心条文




























































































左右滑动查看更多
附件
表1
《小微企业破产指南》建议与《指南》建议之间的相关内容对照表




左右滑动查看更多
表2
《小微企业破产指南》建议与《指南》建议之间的相关内容对照表



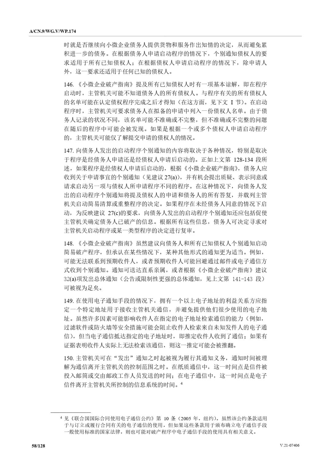
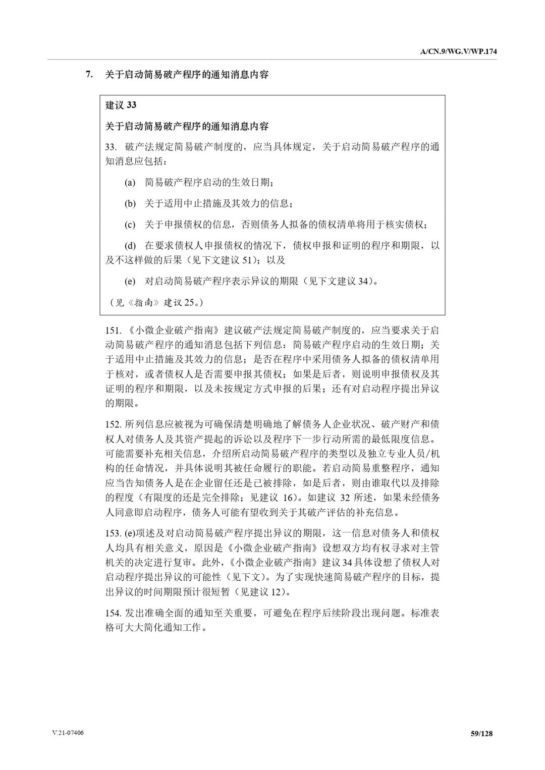
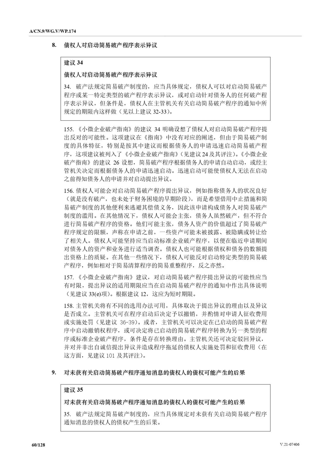
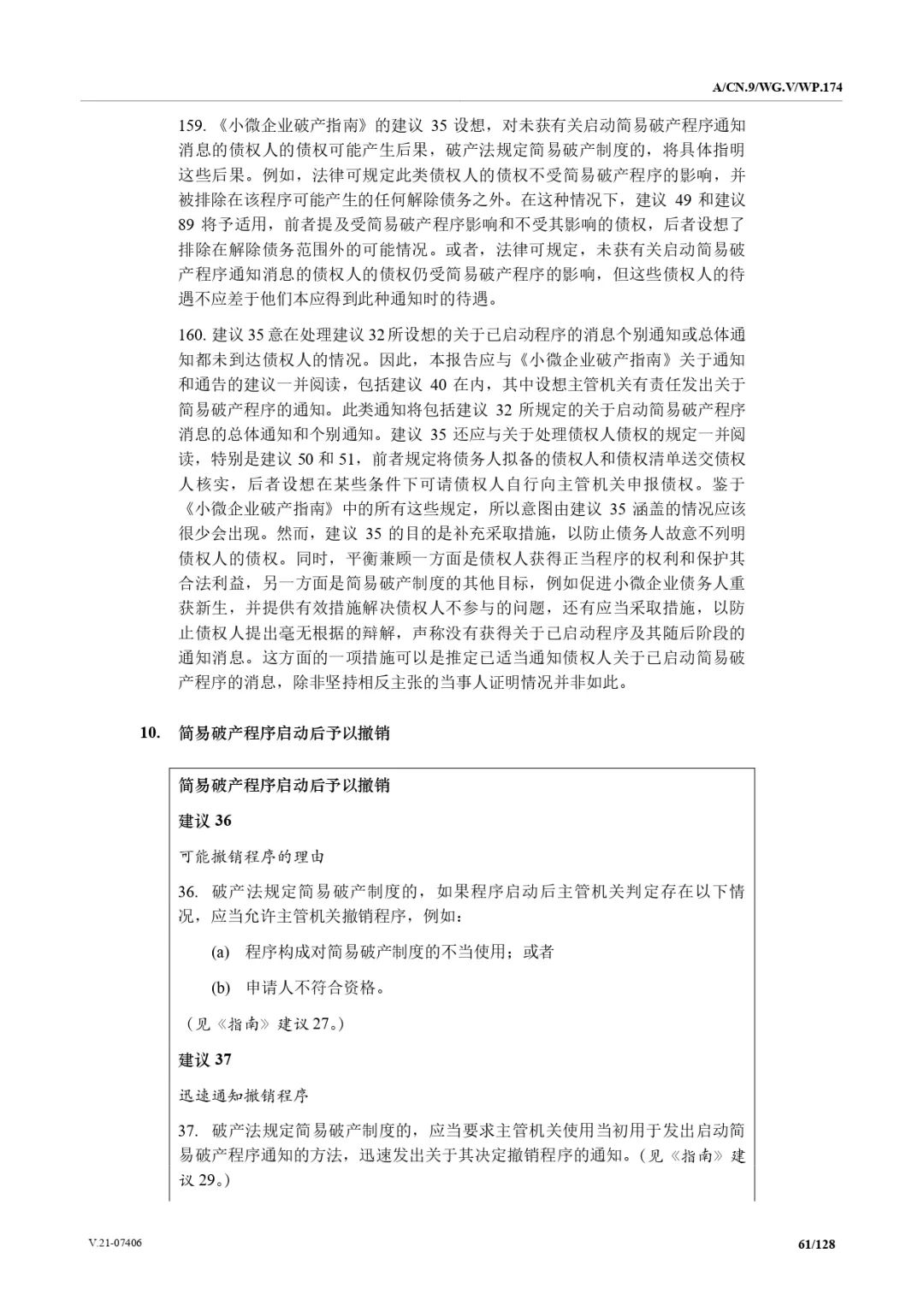
微信扫一扫 第一时间让您获取学术观点、内业新闻——企业破产与重组研究会公众号(qypcyczyjc)!

