破产清算与强制清算的区别及联系
作者: 发布时间:2021-04-22 浏览量:1592 次 来自:企业破产与重组研究会

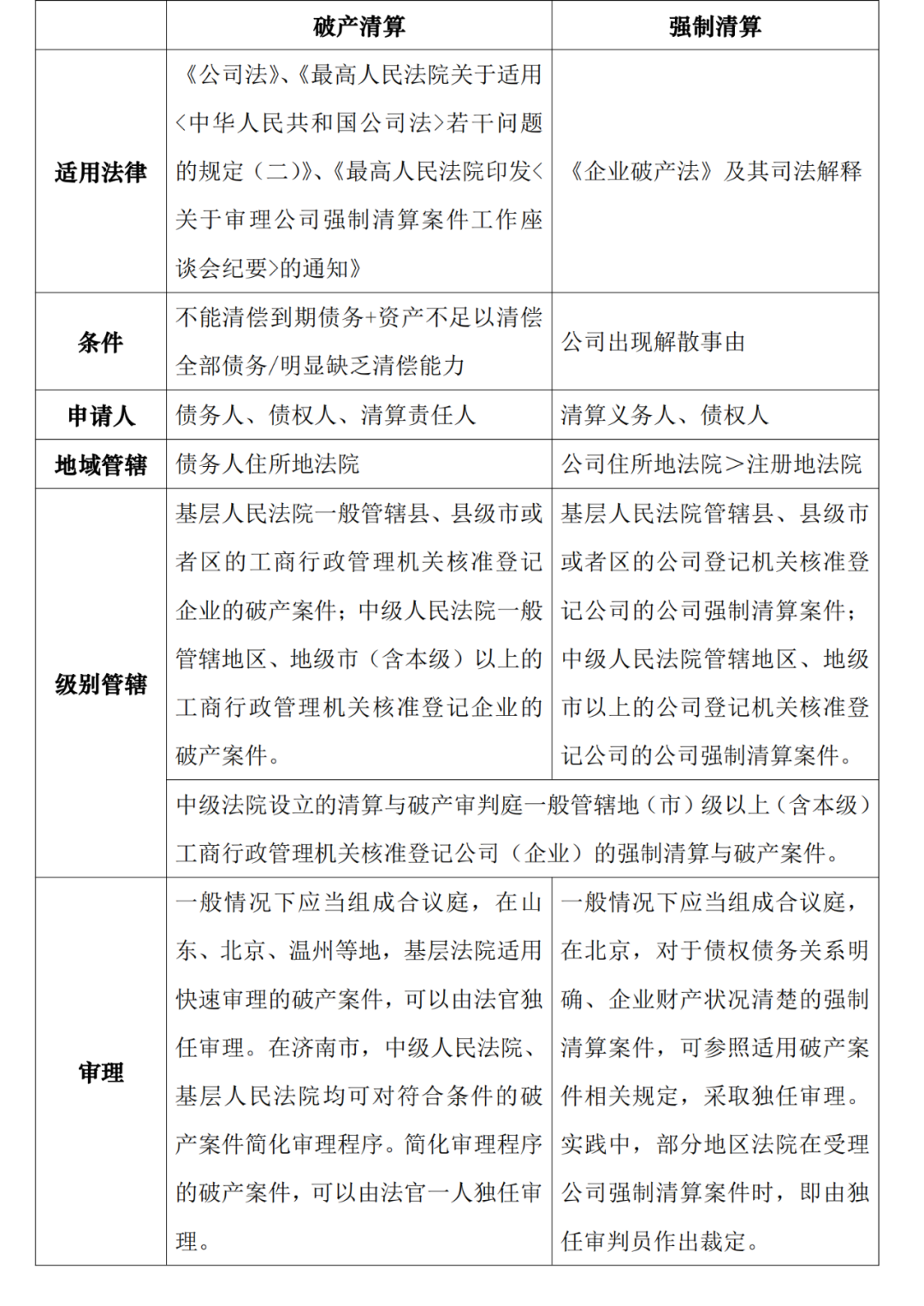
破产清算是公司出现破产原因后对公司财产的处理措施,侧重于处理公司债务清偿问题,主要解决公司外部债权人之间的利益关系,倾向于对债权人的保护;而强制清算是公司出现解散事由后的处理措施,既要解决公司债务清偿问题,又要解决公司内部投资者之间的利益关系。理论上,公司进入强制清算程序多与公司经营状况有关,并不必然与资不抵债有关。然而在实践中,被强制清算的公司多数是无场所、无人员、无账册的“三无”公司,往往存在尚未偿还的债务,经常出现破产清算与强制清算竞合的情况。为厘清破产清算和强制清算的法律关系,结合实务中办理过的案件,特将两种清算方式的区别与联系梳理如下:



微信扫一扫 第一时间让您获取学术观点、内业新闻——企业破产与重组研究会公众号(qypcyczyjc)!

