关于印发《江苏省破产管理人债权申报及审查业务操作指引(试行)》的通知
作者: 发布时间:2021-02-19 浏览量:1874 次 来自:企业破产与重组研究会
附 件
江苏省破产管理人协会
江 苏 省 律 师 协 会
江苏省注册会计师协会
破产管理人债权申报及审查业务操作指引
(试 行)
二〇二一年一月
第一章 总 则
第一条 【宗旨】为指导破产管理人业务,规范破产管理人执业行为,提高破产管理人的服务质量和水平,防范执业风险,充分发挥破产管理人在企业破产案件中的作用,依据《中华人民共和国企业破产法》(以下简称“《企业破产法》”)及其他相关法律、法规和司法解释的规定,结合本省破产管理人的业务实践,特制定本指引。
第二条 【适用范围】本指引的适用范围:
江苏省律师协会、江苏省注册会计师协会、江苏省破产管理人协会的机构或个人会员,接受人民法院指定担任管理人并依法履行管理人职责时,适用本指引。
人民法院指定清算组为管理人,作为清算组成员的江苏省律师协会、江苏省注册会计师协会、江苏省破产管理人协会的机构或个人会员,依法履行管理人职责时,适用本指引。
接受管理人聘用的江苏省律师协会、江苏省注册会计师协会、江苏省破产管理人协会的机构或个人会员,协助履行管理人职责时,适用本指引。
第三条 【债权审查程序】本指引依据《企业破产法》相关规定,将管理人债权审查工作分为债权申报、债权审查、债权确认三个阶段。管理人在各阶段按照本指引履行债权申报及债权审查职责。
第二章 债权申报阶段
第一节 债权申报的公告、通知
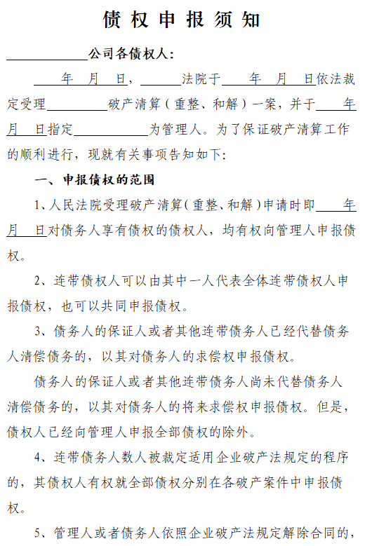
第四条 【受理破产申请的通知、公告】管理人应协助人民法院自裁定受理破产申请之日起二十五日内通知已知债权人并公告。
通知和公告应当载明下列事项:
(一)申请人、被申请人的名称或者姓名;
(二)人民法院受理破产申请的时间;
(三)申报债权的期限、地点和注意事项;
(四)管理人的名称或者姓名及其处理事务的地址;
(五)债务人的债务人或者财产持有人应当向管理人清偿债务或者交付财产的要求;
(六)第一次债权人会议召开的时间、地点和方式;
(七)人民法院认为应当通知和公告的其他事项。
人民法院、管理人在其他媒体上发布公告的,同时要在全国企业破产重整案件信息网发布公告,在该网站发布的公告具有法律效力。
第五条 【债权申报的通知】管理人应在人民法院发布《受理破产案件公告》后及时通知已知债权人申报债权。已知债权人的范围可以通过债务人的会计账册、债务清册、财务报告、清算报告、审计报告以及相关生效裁判文书等方式确定。
管理人可以通过直接送达、邮寄送达或者债权人确认的其他方式,如电子邮件、微信等方式通知已知债权人申报债权。
债权申报通知材料可以包括以下内容:
(一)人民法院受理破产案件的裁定书、决定书和受理破产案件公告(复印件);
(二)债权申报须知;
(三)债权申报通知书;
(四)债权申报应提交材料清单;
(五)法定代表人身份证明;
(六)授权委托书;
(七)债权人基本信息确认书;
(八)债权申报表;
(九)债权申报证据清单;
(十)债权申报文件回执。
管理人可以根据案件的需要在寄送债权申报通知材料的同时向已知债权人邮寄“债委会成员意向书”和“债务人财产线索征询意见书”。
第六条 【债权申报期限】债权申报期限应自人民法院发布受理破产申请公告之日起计算,最短不得少于三十日,最长不得超过三个月。
管理人应当根据人民法院发布的《受理破产案件公告》中载明的申报期限作为该案件最终的债权申报期限,如债权申报期最后一天为法定节假日,顺延至节假日结束后的第一个工作日。
第七条 【无需申报的债权】债务人所欠职工的工资和医疗、伤残补助、抚恤费用,所欠的应当划入职工个人账户的基本养老保险、基本医疗保险费用、住房公积金,以及法律、法规规定应当支付给职工的补偿金等,不必申报,由管理人调查后列出清单并予以公示。职工对清单记载有异议的,可以要求管理人更正,管理人应当进行复核并将复核结果书面通知职工;管理人复核后不予更正的,应当告知职工向受理破产案件的人民法院提起诉讼。
第八条 【特殊债权的申报】债务人所欠的不属于应当划入职工个人账户的社会保险费用、国家税收债权,由有关征管机构申报。管理人根据债务人财务资料及申报人提交的材料进行审查,并记载于债权表。
债务人的保证人或其他连带债务人已经代替债务人清偿债务的,可以其对债务人的求偿权申报债权。债务人的保证人或其他连带债务人尚未代替债务人清偿债务的,以其对债务人的将来求偿权申报债权。但是,债权人已经向管理人申报全部债权的除外。
保证人被裁定进入破产程序的,债权人有权申报其对保证人的保证债权。
债务人、保证人均被裁定进入破产程序的,债权人有权向债务人、保证人分别申报债权。
第九条 【特殊职工债权申报】职工主动申报债权的,管理人予以登记。
为债务人垫付工资和医疗、伤残补助、抚恤费用、基本养老保险、基本医疗保险费用、住房公积金、补偿金等职工债权的第三方主体,可以按照职工债权申报。但由欠薪保障基金垫付的,应按照企业破产法第一百一十三条第一款第二项的顺序清偿。
第十条 【按时申报、未申报、逾期申报】债权人应当在人民法院确定的债权申报期限内向管理人申报债权。
债权人未申报债权的,不得行使《企业破产法》规定的债权人参与破产程序的所有权利,包括参加债权人会议权利、表决权、异议权、接受分配财产权利等。
债权人未依照《企业破产法》规定申报债权的,在重整计划执行期限内不得行使权利。但在重整计划执行完毕后,可以按照重整计划规定的同类债权的清偿条件行使权利。
债权人未依照《企业破产法》规定申报债权的,在和解协议执行期限内不得行使权利。但在和解协议执行完毕后,可以按照和解协议规定的清偿条件行使权利。
债权人未按期申报的,可以在破产财产最后分配前补充申报,但此前已经分配的财产不再对其补充分配。为审查和确认补充申报债权的费用,由补充申报人承担,费用收取标准由管理人参照《诉讼费用交纳办法》规定的财产类案件诉讼费标准,并综合审查确认难易程度、逾期时间、逾期申报对于破产工作的影响等因素加以确定。
第二节 债权申报的文件
第十一条 【书面申报】债权人向管理人申报债权应当采用书面形式,对债权人以口头、电话、电子信息等非书面形式申报的,管理人应要求其提交书面文件。债权人拒不按照要求向管理人提交书面申报文件的,视为未申报。
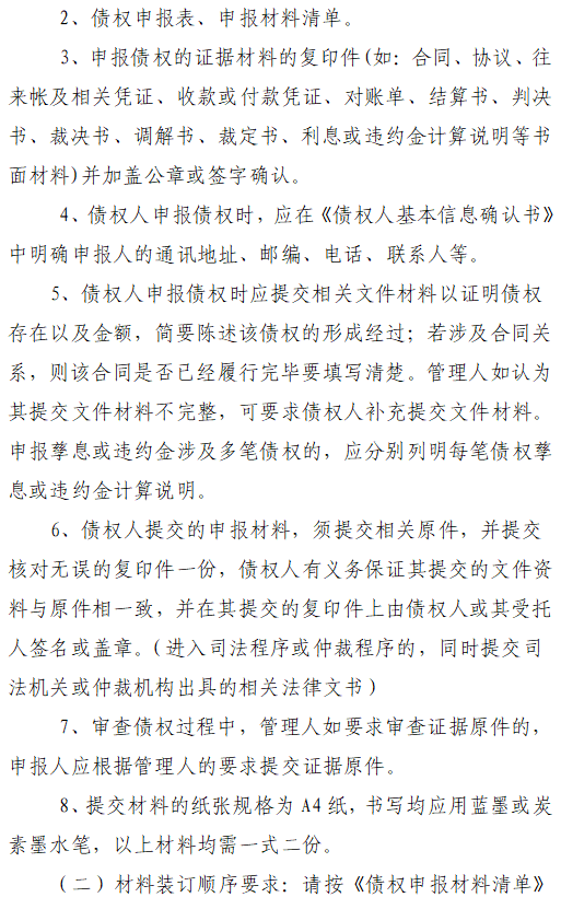
第十二条 【申报文件】债权人申报债权应当提交债权证明和合法有效的身份证明;代理申报的还应当提交授权委托书、受托人的有效身份证明。管理人在接受债权申报时,应当要求债权人提交以下文件:
(一)债权人身份证明材料(自然人提交身份证或护照等,法人提交企业法人营业执照、法定代表人或负责人的有效身份证明等,非法人组织提交其他组织证明文件等;若委托他人代为申报,还应提交授权委托书、受托人的有效身份证明,受托人是律师的,还应提交律师事务所的指派函及律师执业证。);
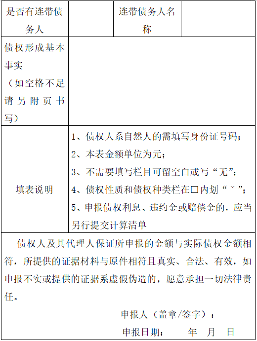
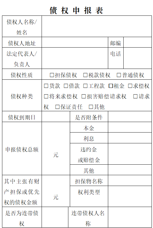
(二)债权申报资料应包括以下内容:1.债权人的名称或姓名、住所、法定代表人;2.债权性质、债权种类、债权发生时间、债权到期日;3.债权是否附条件和期限;4.申报债权的金额;5.有无财产担保或优先权;6.是否为连带债权;7.有无连带债务人;8.是否为求偿权或将来求偿权申报债权;9.债权形成的基本事实;10.申报债权利息、违约金或赔偿金的,应当另行提交计算清单;
(三)债权金额和债权发生事实的证据材料,应包括以下内容:1.债权基础文件,如合同、协议、欠条等;2.债权人的支付凭证,如付款证明、发货记录等;3.债权人请求偿债的证明、财产担保证明、债务人已偿还部分债务的证明、法院及仲裁机构文书等文件;
(四)债权人应如实填写基本信息,应包括以下内容:债权人姓名或名称、联系人的姓名、联系地址、联系方式及收款银行、账号、户名等确认信息;有委托代理人的,还应载明代理人的姓名、住址、联系方式及授权委托权限等事项;
(五)管理人要求提供的其他资料。
第三节 债权申报文件的登记造册与审查
第十三条 【形式审查原则】在债权申报阶段,管理人仅审查债权申报资料是否具备法定的形式要件,而不对债权本身进行实质审查。管理人不应以债权不真实、证据不足、超过诉讼时效等为由拒绝将债权人申报的信息编入债权申报登记册。
第十四条 【注意事项】管理人在接受债权人申报债权登记时,一般应对债权人提出以下要求:
(一)债权人应如实填写《债权申报表》,并由债权人签字或盖章;
(二)债权人应提交债权人的主体资格文件,包括个人身份证明或企业法人营业执照等;
1.债权人为法人的,可以要求其提交营业执照原件,管理人核对后留存复印件;
2.债权人为自然人的,应当要求其提交合法有效的身份证明,管理人核对原件后留存复印件。
(三)债权人委托他人申报债权的,应提交委托人签字盖章的授权委托书及受托人的身份证明;
(四)债权人申报债权时应提交相关申报材料,管理人应就债权人提交的申报文件是否完整做审查。如申报文件不完整或者有缺陷,管理人应当告知债权人,要求其对申报文件或证据材料进行补正;
(五)管理人在接受债权人提交的申报文件时,应要求债权人或其受托人在其提交的证据材料复印件上签章确认,并由管理人就复印件与原件逐一进行核对;
(六)管理人接受债权申报后应将申报债权信息登记于《债权申报登记册》;
(七)债权人申报债权时应如实填写《债权申报文件清单》,注明提交资料的名称、来源、数量等,债权申报文件清单应签字或盖章;
(八)管理人接受债权人申报债权和证据材料,应当向申报人出具回执;
(九)管理人在接受债权申报后应及时归档成册,债权申报文件由管理人保存,供利害关系人查阅;
(十)债权人申报债权时应填写联系方式、地址确定书及分配款收款账号等信息,以便日后管理人与债权人联系并顺利地进行破产财产分配。
管理人可根据上述注意事项制作《债权申报须知》一并提供给债权人。
第十五条 【登记造册】管理人接受债权申报后应作相应的债权申报登记,根据债权人提交的债权申报文件,登记造册并形成《债权申报登记册》。
管理人可以按照债权性质分类登记申报的债权,具体可按照普通债权、有财产担保债权、税收债权等区分并编号。
管理人在制作《债权申报登记册》时应当记载的事项包括但不限于:债权人的基本信息、申报债权金额、债权性质、债务人提供财产担保情况、其他担保情况及其他必要事项。如出现未到期债权、附条件债权、附期限债权、诉讼及仲裁未决债权应在《债权申报登记册》中注明。
第三章 债权审查阶段
第一节 债权审查的基本原则
第十六条 【债权审查的定义】本指引所称的破产案件债权审查,是指管理人对破产案件中债权人申报债权的真实性、合法性、时效性以及性质、金额等进行审查的过程。
管理人对债权的审查,是债权人会议核查以及人民法院裁定确认债权的前置程序。
第十七条 【实质审查原则】管理人在审查债权时应当坚持实质审查原则,不仅要审查债权申报主体、债权申报材料的形式要件是否符合法律规定,还需要对债权形成的相关事实及证据、债权的性质、债权金额、债权的时效性、担保情况、是否存在欺诈、可撤销情形等内容进行实质审查。
管理人可以根据审查需要通知债权人补充材料或者说明情况。
第十八条 【公平原则】破产案件债权审查认定应当遵循统一标准、实体与程序并重、保障实质公平。
第十九条 【自愿处分原则】审查认定债权应当在债权人申报的范围之内,不得超出债权人申报的金额和范围。
第二十条 【法律适用原则】审查认定债权适用法律、法规,应当查明效力和适用范围,遵守上位法优于下位法、特别法优于一般法的原理,优先适用《企业破产法》和相关司法解释。
部门规章、地方政府规章、行业监督管理机构或者具备行业监督管理职能的机构制定的规则及其他规范性文件,不违反上位法规定的,可以参照适用。
第二节 债权审查的对象、方法
第二十一条 【审查对象】管理人在审查债权人申报的债权时,应当审查申报债权是否具有执行依据。
已经生效法律文书(如法院生效判决书、裁定书、调解书,仲裁机构、劳动仲裁机关生效裁决书、调解书等)确定的债权,管理人应予确认。
经管理人审查,发现债权人据以申报债权的生效法律文书确定的债权错误,或者有证据证明债权人与债务人恶意通过诉讼、仲裁或公证机关赋予强制执行力公证文书的形式虚构债权债务的,应当依法通过审判监督程序向作出判决、裁定、调解书的人民法院或者上一级人民法院申请撤销生效法律文书,或者向受理破产申请的人民法院申请撤销或不予执行仲裁裁决、不予执行公证债权文书后,重新确定债权。
第二十二条 【审查方法】管理人可按照以下方法审查债权:
(一)为统一债权审查尺度,保障破产程序公平,在债权审查之前,管理人可以预先制定《债权审查规则》,该《债权审查规则》应当符合现有的法律、法规、司法解释、司法判例及立法精神;
(二)债权人提交的债权申报材料与原件进行核对;
(三)证据材料保存在政府有关部门的,管理人可以向有关政府部门调查核实;
(四)对于复杂、疑难的债权,可聘请注册会计师就申报债权相关的财务资料进行审计和调查;
(五)要求债务人通过自查方式提交债权审查意见;
(六)必要时可以向债务人的法定代表人、企业管理人员、财务人员进行必要的询问,并制作询问笔录;
(七)要求债权人提供补充资料及书面说明;
(八)向债权人进行调查和询问,并制作调查或询问笔录;
(九)要求债权人与管理人、债务人进行对账;
(十)向有关部门和单位发出《征询函》;
(十一)可以聘请相关的专业咨询机构提供有关认定债权的参考意见;
(十二)其他有利于查明债权的方法。
债务人相关人员下落不明、不反馈意见、不提交证据材料,或者财务记录不明的债权,管理人可以根据债权人申报材料和管理人依法取得的其他材料予以审查认定。
第二十三条 【债权审查举证规则】管理人对破产债权的审查不应完全依赖债权人提供的证据,管理人为审查债权有权自行调查与收集、整理证据。
第三节 债权审查的内容
第二十四条 【主体审查】管理人对债权申报主体进行审查,重点审查债权申报主体是否适格。
通过债权转让等方式继受取得债权的,管理人还需要审查债权转让协议和债权转让通知书是否真实,是否已对债务人发生法律效力。
第二十五条 【时效审查】管理人需要审查申报债权的时效性,该时效包括诉讼时效和执行时效等。
凡超过诉讼时效或执行时效又无时效中断或中止证据的债权,不予确认。
第二十六条 【证据审查】管理人应当依照民事诉讼证据的相关规定对债权人的申报材料、债务人的反馈材料和财务账册以及管理人取得的其他证据材料进行审查,必要时可以申请法院调查取证。
管理人在审查证据时,还应注意以下事项:
1.管理人对证据审查的范围包括债权人提供的证据和管理人从接管资料中获取的证据;
2.对人民法院的判决书、调解书和仲裁机构的裁决书进行审查,主要审查判决书、裁决书是否发生法律效力,判决书、裁决书是否已经送达给债务人,债务人是否提出上诉或者申诉,债权人是否申请了强制执行,第三人是否提起了撤销之诉等,必要时应向法院和仲裁机构进行核实。
3.管理人对与债权申报审查有关的全部证据,应当从各证据与申报事实的关联性、各证据之间的联系、证据的真实性、合法性等方面进行综合审查判断。
第二十七条 【事实审查】管理人在审查债权时,要根据债权人陈述,结合审查认定的证据,查明是否存在一定的法律事实,并确定该法律事实是否能引起债权的发生。
管理人应当通过查明的法律事实,确定债权的种类和性质。管理人查明的债权种类和性质与债权人申报的债权种类和性质不一致的,可以告知债权人变更申报。
第二十八条 【金额审查】管理人应当依据合同、判决书、裁定书等债权文书约定或确定的债权计算依据,对构成申报债权金额的本金、利息、违约金、定金、罚息、逾期付款利息、滞纳金等分别进行审查。
债权人未按照债权文书约定或确定的债权计算依据计算债权金额的,对于超出债权文书约定或确定的部分,管理人不予确认。
债权人计算的破产申请受理后的利息、罚息、违约金、滞纳金,管理人不予确认。
债权申报为外币的,以破产受理日市场汇率中间价为准进行折算。
债权人申报的债权不是以金额计算的,管理人有权要求债权人按照市场价格重新申报。
第二十九条 【不属于破产债权的情形】债权人申报的下列债权不属于破产债权:
(一)破产申请受理后,债务人欠缴款项产生的滞纳金,包括债务人未履行生效法律文书应当加倍支付的迟延利息和劳动保险金的滞纳金;
(二)破产案件受理日以后的债务利息;
(三)债权人参加破产程序所支出的费用;
(四)债务人的股权、股票持有人在股权、股票上的权利;
(五)超过诉讼时效的债权,超过法律规定的期限未申请强制执行的债权;
(六)债务人开办单位对债务人未收取的管理费、承包费;
(七)管理人或债务人在破产程序内解除合同,合同相对方申报的超出实际损失的赔偿请求或者要求返还定金的加倍部分;
(八)政府无偿拨付给债务人的资金,但财政扶贫、科技管理等行政部门通过签订合同,按有偿使用、定期归还原则发放的款项除外;
(九)其他依据相关法律法规不属于破产债权的债权。
第四节 类型化债权审查
第三十条 【侵权之债】债权人申报侵权之债的,管理人应当查明债务人行为的违法性、债权人受损害事实和损害后果、因果关系和债务人过错的情况。
第三十一条 【不当得利之债】债权人申报不当得利之债的,管理人应当查明债权人受损与债务人获益之间的因果关系、债务人获益有无法律或者合同依据的情况。
人民法院受理破产申请后,因债务人不当得利所产生的债务,属于共益债务。
第三十二条 【无因管理之债】债权人申报无因管理之债的,管理人应当查明债权人管理债务人的事务、债权人确无法定或者约定义务的情况。
人民法院受理破产申请后,因债务人财产无因管理产生的债务,属于共益债务。
第三十三条 【财产担保之债】对于债权人申报的对债务人的特定财产享有担保权的债权的审查,包括但不限于:
(一)债权人申报主体的资格、申报人与债务人之间的债权债务关系、债权担保是否合法、是否进行财产担保登记,应到相关登记部门调查核实。
(二)同一担保财产有多项担保权存在的受偿顺序。
(三)在人民法院受理破产申请前一年内,债务人有无对没有财产担保的债务提供财产担保,若有,管理人应依法行使撤销权。
(四)担保财产的价值。
(五)担保权的受偿范围。
依法应当办理登记的担保物权,未办理登记的,作为普通债权审查认定。
以动产设定抵押的,未登记或者登记不符合法律、法规规定的,不得对抗已经对动产取得相应权利的善意第三人。
债权人对担保财产的优先受偿权,及于担保财产的保险赔偿金、损害赔偿金、征收款、拆迁补偿金,以及担保财产变价所得的价款。上述资金在破产案件受理前取得的,债权人主张优先受偿需符合独立存放且未被挪用的条件。
第三十四条 【土地抵押权的审查】以建筑物抵押的,该建筑物占用范围内的建设用地使用权一并抵押。以建设用地使用权抵押的,该土地上的建筑物一并抵押。
抵押人未依据前款规定一并抵押的,未抵押的财产视为一并抵押。
以乡镇、村企业的厂房等建筑物抵押的,其占用范围内的建设用地使用权一并抵押。
建设用地使用权抵押后,该土地上新增的建筑物不属于抵押财产。该建设用地使用权实现抵押权时,应当将该土地上新增的建筑物与建设用地使用权一并处分。但是,新增建筑物所得的价款,抵押权人无权优先受偿。
第三十五条 【特殊主体的担保之债】债务人是社会团体、公益组织、政府投融资平台公司、公众公司、外商投资企业的,管理人应审查债务人对外提供担保是否符合法律、法规、章程的规定。管理人认定担保合同无效后,债权人主张债务人承担赔偿责任的,应告知债权人按照债权申报程序处理。
第三十六条 【税收之债、划入职工个人账户以外的社会保险费用】税务机关就债务人欠缴的税款(含教育费附加、地方教育附加)、滞纳金、罚款、因特别纳税调整产生的利息、由税务机关征收的社会保险费及非税收入向管理人申报债权的,管理人应按照以下方法进行处理:
(一)债务人欠缴税款以及欠缴税款对应的各类附加属于税款债权。
(二)债务人在人民法院裁定受理破产申请前所欠的滞纳金、罚款、因特别纳税调整产生的利息、由税务机关征收的非税收入属于普通债权。对于破产案件受理后因欠缴税款产生的滞纳金、罚款不列为破产债权,但管理人也应当对税务机关的申报进行登记。
(三)由税务机关征收的社会保险费中除应当划入职工个人账户的基本养老保险、基本医疗保险费用以外的部分属于社会保险费用债权,与税款债权享有同样清偿顺序。
税务机关申报债权,管理人可以凭税务机关自己作出的生效行政决定、上级机关做出的生效行政复议决定或者人民法院的生效行政裁判文书等依法确认。
第三十七条 【优先权之债】债权人申报建设工程价款优先受偿权、船舶优先权和航空器优先权的,应当在法律规定的期限内申报或者提交在法律规定的期限内主张的证据。债权人未在法律规定的期限内申报或者不能提交在法律规定的期限内主张证据的,作为普通债权审查认定。
建设工程价款优先受偿权的审查认定,按照法律、司法解释等规定执行。消费者已支付商品房的全部或者大部分购买款项的,承包人就该商品房享有的工程价款优先受偿权不得对抗买受人。
建设工程价款优先受偿权的审查认定,应当参考相应建设工程的结算书。相应建设工程未结算的,可以暂缓认定,待结算完成后认定;无法结算的,管理人根据债权人和债务人提供的证据材料审查认定,必要时可以选定有资质的机构进行工程造价专项鉴定。
第三十八条 【附条件、附期限之债】对附条件、附期限的债权审查,应当重点审查债权性质及所附条件和期限。
第三十九条 【诉讼、仲裁未决之债】对正在诉讼、仲裁尚未裁决的债权,管理人应积极应诉。债权人申报债权的,管理人对其进行申报登记并进行实质审查。债权人对审查结果无异议的,债权人可以撤回诉讼或仲裁申请。债权人对审查结果有异议的,待法院或仲裁机构作出裁决后,管理人依据裁决结果认定其债权是否成立以及债权金额。
对于上述债权,管理人可在第一次债权人会议召开之前根据该债权人的具体情况向人民法院申请给予其临时表决权。
第四十条 【委托合同之债】因债权人继续履行委托合同而产生的债权应同时符合以下条件:
(一)委托合同依法成立;
(二)受托人不知债务人破产之事实,或虽然知道该事实,但为了债务人的利益不得不继续处理委托事务;
(三)受托人继续处理委托事务;
第四十一条 【票据之债】因票据付款或承兑而产生的债权应同时符合以下条件:
(一)票据的出票人为债务人;
(二)票据的付款人继续付款或承兑;
(三)债权的金额为付款人的付款或者承兑金额。
第四十二条 【连带债权】申报的债权是连带债权的,应当说明:
(一)连带债权人可以由其中一人代表全体连带债权人申报债权,也可以共同申报债权。连带债权人由其中一人代表全体连带债权人申报债权或者共同申报债权的,应当认定为一笔债权。
(二)债务人的连带债务人已经代替债务人清偿全部或者部分债务的,可以就其对债务人已清偿部分的求偿权向管理人申报债权。
(三)债务人的连带债务人尚未代替债务人清偿债务的,可以就其对债务人尚未清偿部分的将来求偿权向管理人申报债权。但债权人已经向管理人申报全部债权的除外。
(四)债务人是连带债务人时,债权人可以向管理人申报债权。连带债务人数人被人民法院裁定受理破产申请的,债权人可以分别地向债务人和其他连带债务人的管理人申报其全部债权。债权人未申报债权的,其他连带债务人可就将来可能承担的债务申报债权。
第四十三条 【破产债权抵销权】管理人不应主动通知债权人进行抵销,但抵销使债务人财产受益或者享有抵销权的债权人亦已被人民法院受理破产的除外。
互负债权债务的双方当事人均已破产的,以破产案件受理前的双方债权债务进行抵销,不得以一方的全部债权额与另一方的破产债权分配额进行抵销。
第四十四条 【破产债权抵销权异议期限】管理人对债权人提出的抵销主张有异议的,应当在约定的异议期限内或者自收到主张债务抵销的通知之日起三个月内向人民法院提起诉讼。
债务人在破产申请受理前六个月内,有《企业破产法》第二条第一款规定的情形,债务人通过抵销方式对个别债权人清偿,其抵销的债权债务属于《企业破产法》第四十条第(二)(三)项规定的情形之一,管理人主张该抵销无效的,应在破产申请受理之日起三个月内向人民法院提起诉讼。
第五节 债权利息审查
第四十五条 【债权利息的定义】本指引所称的债权利息,包括依照法律法规、生效法律文书、合同以及根据交易习惯应当计算的利息、逾期利息、罚息、复利、逾期还款或付款的违约金或滞纳金、资金占用费等。
借贷合同的债权人向债务人收取的咨询费、顾问费、管理费、手续费、综合费等费用按利息处理。
第四十六条 【利息止付】申报债权包含利息的,利息计算至法院裁定受理破产之日;如债权人与债务人有减免利息约定的,从其约定。
第四十七条 【利率】申报人计算利息应以合同约定或生效法律文书确认的利率计算,除非该利率约定违反法律规定;利率约定不明的,2019年8月19日之前的利息按照同期中国人民银行公布的贷款基准利率计算;2019年8月20日之后(含2019年8月20日)按照同期全国银行间同业拆借中心公布的贷款市场报价利率(LPR)计算,一般以至破产受理日1年期LPR月平均值计算。
合同约定的利率超过合同成立时一年期贷款市场报价利率四倍的,超过部分的利息不予认定。
合同约定逾期利息、罚息、复利、违约金、滞纳金,或资金占用费、管理费、手续费、咨询费、综合费等费用的,从其约定,但总额折算不得超过合同成立时一年期贷款市场报价利率四倍。
第四十八条 【未约定利息】债权申报依据的合同未约定利息或者生效法律文书未确定给付利息的,一般不予认定债权利息。但民间借贷合同中,除自然人之间的借贷外,借贷双方对借贷利息约定不明,出借人主张利息的,应当结合民间借贷合同的内容,并根据当地或者当事人的交易方式、交易习惯、市场报价利率等因素确定利息。
债权人主张履行期限届满后或者法律规定催告后的利息的,参照本指引第四十七条第一款的利率确定利息。
第四十九条 【担保利息】债务人是担保人的,承担担保责任中的利息自破产申请受理之日起停止计算。
第五十条 【未到期债权利息】未到期的债权在破产受理之日视为到期。如该债权是附利息的,利息计算至破产申请受理之日止。
第五十一条 【不计息债权】诉讼、仲裁裁决确定的诉讼费、仲裁费、保全费、律师代理费等不应该计入债权本金计息。
第六节 债权审查阶段及形成文件
第五十二条 【债权审查三阶段】管理人在接收债权申报后,一般可以就债权审查安排三个阶段,债权初步审查阶段、债权审查复核阶段、债权审查确认阶段。
第五十三条 【初步审查】初步审查阶段:管理人根据不同债权的审查标准,依法对已申报的债权进行初审,并逐一制作《债权审查表》和《债权申报初审函》,并将《债权申报初审函》书面通知债权人。《债权审查表》应当记载债权人名称(姓名)、申报债权数额及申报证据、有无财产担保、债权发生概述、债务人确认意见、管理人审查意见、审查差异说明、及不予认定的事实和理由等其他需要说明的事项,作为管理人债权审查的工作底稿,便于日后查阅。《债权申报初审函》应当载明债权人名称(姓名)、申报金额、管理人审查意见、管理人审查确认金额、债权人确认意见等。
对于个别无法定性或者债权构成复杂的、债权金额较难认定的债权,管理人应当联络债权人进一步补充申报资料。同时,管理人应当告知债权人,如对《债权申报初审函》存有异议,应当在规定时间内向管理人提出书面异议并附上相应证据材料。
第五十四条 【审查复核】审查复核阶段:若债权人对《债权申报初审函》存有异议,管理人应当自收到书面异议及相应证据材料之后,及时进行复核,并以《债权审查复核通知书》形式予以书面回复。回复内容应根据复核情况作出维持原审查结论或作相应调整的复审结论。通知书应理由充分,法律依据明确,并告知债权人如仍有异议的,可依法向人民法院提起诉讼。
第五十五条 【审查确认】审查确认阶段:管理人根据《债权审查表》、《债权审查复核通知书》的记载,及债权人的确认或反馈意见进行复查,编制并最终形成《债权表》,作为管理人债权审查的书面文件,提交债权人会议核查债权。《债权表》应当记载债权人名称(姓名)、申报债权金额、审查债权金额、有无财产担保、备注说明等事项。《债权表》是管理人经债权审查确认后对《债权审查表》的细化,应尽可能简明扼要地反映管理人债权审查结果,供债权人会议核查。
根据破产案件的不同情况及管理人对分类债权审查的结果,《债权表》的形式可以适当变化。在破产清算案件中,若破产债权简单、明确,可以通过一张总表的形式反映;在破产重整案件中,根据《企业破产法》分组债权表决程序的需要,可以在总表基础上,细化分出《普通债权表》、《有财产担保债权表》、《无表决权组债权表》、《职工债权表》等若干债权附表。在债权分类基础上,明确不同类别组债权审查结果。
第七节 债权的清偿顺序
第五十六条 【一般规则】根据《企业破产法》的规定,破产财产在优先清偿破产费用和共益债务后,依照下列顺序清偿:
(一)破产人所欠职工的工资和医疗、伤残补助、抚恤费用,所欠的应当划入职工个人账户的基本养老保险、基本医疗保险费用,以及法律、行政法规规定应当支付给职工的补偿金;
(二)破产人欠缴的除前项规定以外的社保保险费用和破产人所欠税款;
(三)普通破产债权。
破产财产不足以清偿同一顺序的清偿要求的,按照比例分配。
第五十七条 【同一财产上相同性质担保债权清偿顺序】同一破产财产向两个以上债权人抵押的,拍卖、变卖抵押物所得的价款按照以下规定清偿:
(一)抵押权已经登记的,按照登记的时间先后确定清偿顺序;
(二)抵押权已经登记的,优先于未登记的受偿;
(三)抵押权未登记的,按照债权比例清偿。
其他可以登记的担保物权,清偿顺位参照适用前款规定。
第五十八条 【同一财产上不同性质担保债权清偿顺序】同一破产财产既设立抵押权又设立质权的,拍卖、变卖该财产所得的价款按照登记、交付的时间先后确定清偿顺序。
动产抵押担保的主债权是抵押物的价款,标的物交付后十日内办理抵押登记的,该抵押权人优先于抵押物买受人的其他担保物权人受偿,但是留置权人除外。
同一破产财产上已经设立抵押权或质权,该破产财产又被留置的,留置权人优先受偿。
第五十九条 【特别优先权清偿顺序】建设工程价款优先受偿权优于抵押权和其他债权;
船舶优先权先于船舶留置权受偿,船舶抵押权后于船舶留置权受偿;
民用航空器优先权先于民用航空器抵押权受偿。
第四章 债权确认阶段
第六十条 【债权确认程序】根据《企业破产法》的规定,管理人编制债权表提交债权人会议核查,若债权人、债务人无异议的,管理人将无异议债权表提交人民法院裁定确认。
第六十一条 【债权异议】管理人经审查对申报债权不予确认的,应当及时书面告知债权人。
债权人有权对自己债权、他人债权提出异议,债务人有权对债权表记载的债权提出异议。
管理人应告知债权人、债务人按照以下方式行使异议权:
(一)在管理人确定的合理期限内向管理人书面提出异议,由管理人予以复核,异议成立的,予以采纳;
(二)异议不成立的,最迟应在债权人会议核查结束后十五日内向人民法院提起债权确认的诉讼。当事人之间在破产申请受理前订立有仲裁条款或仲裁协议的,应当向选定的仲裁机构申请确认债权债务关系。
前述不予确认债权通知书、复核通知书及债权表应当明确异议人提起债权确认之诉的权利及期限。异议人未在上述时限内提起债权确认之诉的,应当视为其同意管理人审查的结论,按照管理人审查的结果行使权利。
第六十二条 【临时表决权】对于债权是否存在,债权性质如何以及债权数额多少等内容有一项或多项内容没有得到证实的债权,管理人可以在第一次债权人会议前向人民法院提出书面意见,由人民法院决定是否给予其临时表决权,债权人按照人民法院临时确定的债权性质和数额参加债权人会议,行使投票表决权。
第六十三条 【债权审查的法律后果】债权经管理人审查后,一般产生以下法律后果:
(一)被确认的债权,债权人有权参加债权人会议并根据其被确认的债权性质、及债权数额等在债权人会议中享有表决权;其债权被人民法院裁定确认后,有权参与破产财产分配或者破产重整、破产和解的债务清偿。
(二)未被确认的债权,及经过债权人会议核查、未被人民法院确定的债权,债权人不得参与后续的破产程序。
(三)不能确定或者尚未确定的债权,而人民法院未给予临时表决权的,债权人在债权人会议上不得行使表决权。人民法院给予临时表决权的,债权人在债权人会议行使表决权。如果最终确定为破产债权的,则按照最终确认的债权性质和债权金额参加表决或分配。
第五章 附 则
第六十四条 本指引为管理人开展管理人业务的指导性意见。本指引与相关法律、法规及司法解释有抵触的,以相关法律、法规及司法解释的规定为准。
第六十五条 自行清算、强制清算程序中,清算组的债权审查工作可以参照适用本指引。
第六十六条 本指引的解释权归江苏省破产管理人协会。
第六十七条 本指引自发布之日起实施。
附件一:
附件二(1):
附件二(2):
附件三:
附件四:
附件五(1):
附件五(2):
附件六(1):
附件六(2):
附件七:
附件八:
微信扫一扫 第一时间让您获取学术观点、内业新闻——企业破产与重组研究会公众号(qypcyczyjc)!

