欢迎来到企业破产与重组研究会!
请登录
注册会员
设为首页
|
加入收藏
首页
研究会概况
研究会宗旨任务
会长介绍
理事会成员名单
发起单位介绍
内设机构
会徽含义
大事记
通知公告
培训公告
会议公告
学术观点
争鸣与交流
观点汇萃
理论前沿
行业动态
研究会工作
重点新闻
会员单位动态
大视野
专家智库
第一批
第二批
会员单位
法律政策
国家法律法规
地方法规
司法解释
政策参考
企业医院
公告:
法律政策
政策参考
司法解释
地方法规
国家法律法规
地方法规
首页
>
法律政策
>
地方法规
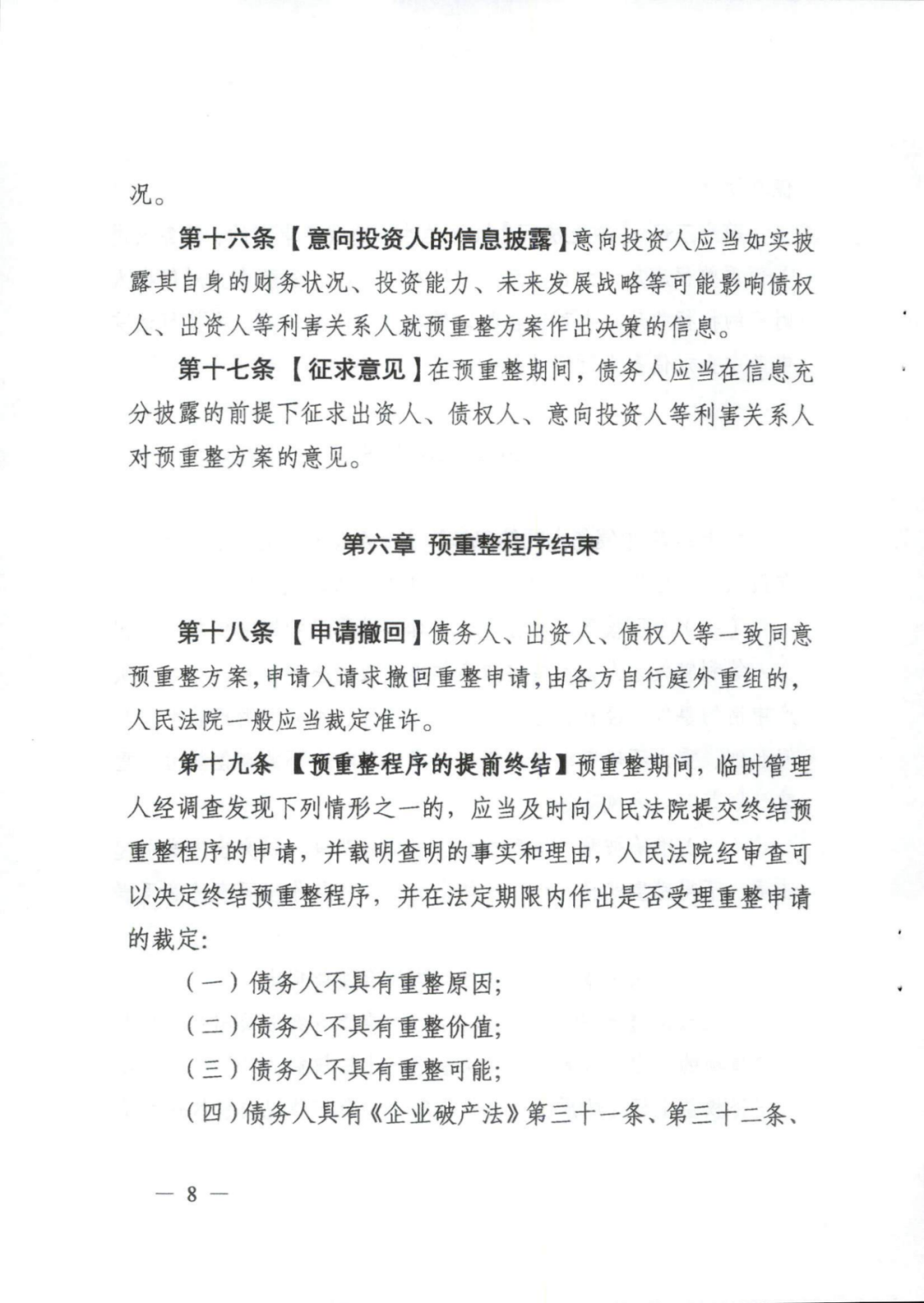
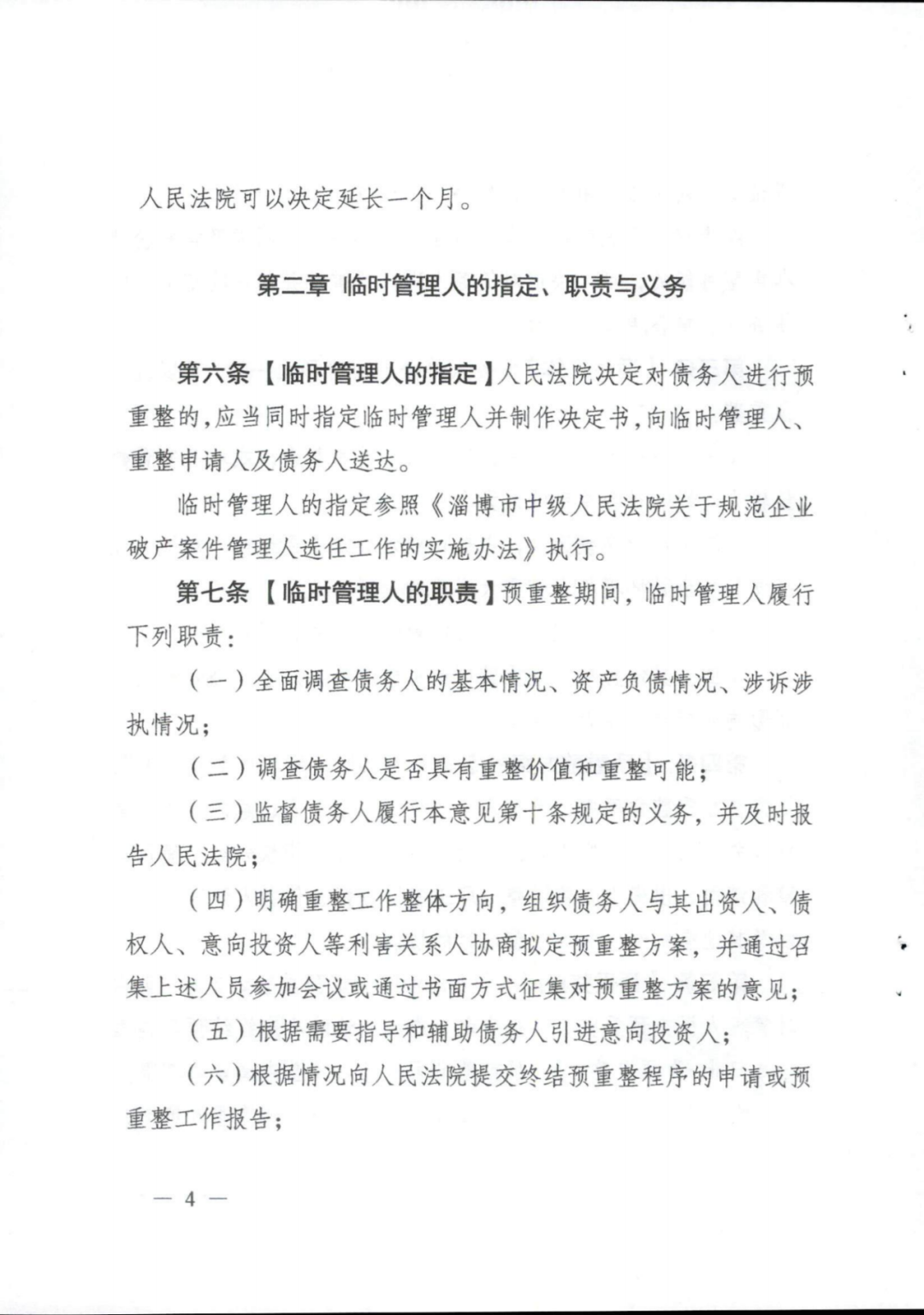
淄博市中级人民法院关于审理预重整案件的工作指引(试行)
作者: 发布时间:2020-11-17 浏览量:1669 次 来自:
企业破产与重组研究会
首页
上一页
1
下一页
尾页
微信扫一扫 第一时间让您获取学术观点、内业新闻——企业破产与重组研究会公众号(qypcyczyjc)!
返回目录
研究会概况
|
研究会工作
|
观点汇萃
|
大视野
|
典型案例
|
问题解答
|
法律政策
|
联系我们
版权所有 山东华信产权流动破产清算事务有限公司 All Rights Reserved.
鲁ICP备13026899号-3
电话:0531-88911266 地址: E_mail:qypcyczyjh@163.com