郑伟华、王玲芳:关于“回收率”指标的法律分析及提升路径构建——基于我国当前破产审判的实证研究
作者: 发布时间:2020-10-15 浏览量:2026 次 来自:企业破产与重组研究会
摘 要:
世界银行营商环境评估二级指标“回收率”主要评价有担保的债务在破产程序中的清偿率,具体考量破产审判时间、成本和效果等要素。以提升“回收率”指标为目标,我国在制度供给层面,以有效保护担保债权为基础,完善破产重整相关规范,设定逾期债权的申报限制;在法律实施层面,健全破产案件繁简分流机制,制定效力层次较高的简易案件快审程序,推行市场化的管理人选任方式,加强破产审判信息化建设;在普及破产保护观念方面,加大法官和管理人培训力度,加强宣传破产保护理念,不断提高破产审判质效,提高债务清偿率,从而提升我国营商环境的国际竞争力。
关键词:
回收率 破产成本 破产时间 担保债权
一、世界银行营商环境评估中我国“回收率”指标得分的现状
(一)“回收率”指标的解读
市场经济中,债务的清偿是经济流转和市场信用的保障。到期债务得到及时清偿,市场交易才能正常运行,经济才能健康发展;如遭遇资不抵债,则需要通过实施破产法律制度来清偿债务。因此,债务的清偿情况是一个国家营商环境的重要评估指标。在世界银行(以下简称世行)营商环境评估中,“回收率”作为“办理破产”的二级指标,旨在评估各经济体的债务清偿情况,以此来评价市场经济是否有序运行,破产制度是否得到有效实施。
世行的“回收率”即清偿率,是指担保债权人通过重整、清算或债权追回程序收回的美分在1美元中的占比。世行通过给出假设案例,Mirage作为一家酒店,在资不抵债时如何处理,答卷人结合中国法律规定和破产案件处理经验作答后得出该项得分。“回收率”的计算公式是 :回收率=(100×GC+70×(1-GC)-cost-a×20%×time)/[(1+lending rate)∧ time]。其中,GC(持续经营,Going Concern)值的确定方法是,如果一个公司可以继续经营则为 1,如果零碎出售则为 0 ;cost指回收债权所需成本,以占债务人不动产价值的百分比表示 ;a×20%×time 中,a是指固定资产占资产总额的比重,20%是年折旧率,time 是回收债权所需时间;lending rate 是指贷款利率。
上述计算公式中,“回收率”函数中的时间是指从债务人违约到最终实现继续经营或是拆分处理,即从债务人违约到债权人受偿为止。相比“执行合同”指标考察初级法院解决一起商业纠纷所耗费的时间、成本及司法程序质量指数,在债权回收的效率当中实际包括了法院处理诉讼的时间、成本等因素,因此在本文所讨论的“回收率”不包括非破产程序的债权回收问题。同时,“破产框架力度指数”作为“办理破产”的另一项二级指标,具体包括:启动程序指数,债务人资产管理指数,重整程序指数和债权人参与指数。其中债务人资产管理指数关系到“回收率”指标中“a”的实际数值,而重整程序指数不仅关系GC的数值,而且关系到选择重整的激励因素,因此“破产框架力度指数”与“回收率”指标息息相关,并且相互影响。
(二)当前我国债务“回收率”的基本情况
就世行评估的190多个经济体的债权“回收率”的平均值而言,Mirage的破产需要2.64年的时间来解决,花费14%的财产,并且仅在36%的情况下保留 Mirage作为持续经营。全球平均效率指标为51.97%,这意味着几乎一半的 Mirage价值在债务执行中丧失。而在近三年2017、2018、2019年度的世行报告中,中国“办理破产”总得分为55.82分,其中时间是1.7年,破产成本是破产财产的22%,每美元的清偿率是36.9分,破产框架力度指数11.5分,居于中上水平。全球单项排名分别是53位、56位和61位。
2019年营商环境报告中我国的“回收率”测算值是表现最好国家日本的1/3。世行环境评估从一个侧面反映我国营商环境的质量和水平,也为我国优化提升营商环境,尤其是债务清偿中运用实施破产制度,提供了完善优化的具体路径。
(三)影响“回收率”的主要因素
“回收率”受办理破产案件的时间、成本和结果以及该国贷款利率的影响。本文将涉及法院破产审判的相关因素分析如下:
1.破产时间。“回收率”函数中的时间是从债务人违约到最终实现继续经营或是拆分处理,也可以理解为从债务人违约到债权人受偿为止。回收债权的时间包括:商事案件的审理+执行+破产。在破产程序推进过程中,如果通过和解、重整方式实现债务清偿,则可以大幅提升此阶段分值;如果适用清算程序则需要通过快审机制来加快审理进程。我国破产案件需要1.7年时间才能结束,是全球表现最好国家爱尔兰的4倍。
2.破产成本。破产成本是指破产相关费用占债务人财产的比重,破产费用包括法院费用、破产管理人费用、律师费用、评估和拍卖的费用以及其他相关费用。我国的破产成本约为破产企业财产的 22%,总成本包括法庭费用(0.5%)、律师费(5%-10%)、通知和公告费用(1%)、破产代理费(5%-10%)、会计师、评估师和其他专业人员费用(7%)、拍卖师费用(1%-5%)、服务提供者费用和/或政府收费(5%)。成本越高,就意味着有更大比例可用于债权人分配的财产被破产程序所占用,从而影响债务清偿率。我国办理1件破产案件的成本相当于破产资产价值的22%,多于日本的5倍,多于韩国近7倍。
3.破产实施的效果。如果在破产程序中,企业能够存活,则债权“回收率”高,而企业被分拆零散售出,则债权“回收率”会下降。因此,在整个计算公式中,企业的最终形态是重要的影响因素。在此公式中,破产程序的时间、成本和结果都是影响回收率的变量,但其中“破产程序的结果”即债务人企业是否会继续经营对“回收率”的影响最大。
4.破产制度实施过程中相关主体的了解和认知。办理破产指标的评价数据主要来自破产从业单位(主要是律师)对世行调查问卷的答复,并且世行通过对被测评经济体有关破产制度的法律法规及公共信息的研究加以验证。其中,“回收率”数据(包括时间、成本、结果)得自于答卷人对问卷中假设案例的分析,答题人对案例的理解、法律的理解和是否具有资深的实践经验具有密切的关系。
债权“回收率”中,破产时间、成本和效果都是直接影响因素,但是深层次的影响债权的回收,则涉及到一国经济运行、行政、司法、非政府等部门对危困企业的各种挽救制度和政策,其中一种可能性是行政或司法能力的差异,这导致中低收入国家几乎总是在康复中失败。破产审判的司法能力包括法官、管理人的能力,因此要提高债权“回收率”就要加大对法官、管理人的培训,不断提高法官、管理人的专业能力水平。同时需要指出的是,世行的书面案例和问题测评仅是营商环境评估的一个数据信息来源,此外,世行还通过大量的走访、调查来最终实现对目标城市相关数据的收集评估工作。因此,尽管我们可以从案例分析、答题要求分析出世行的评分标准,但是真正要提高债权“回收率”分值则需要不断健全完善我国破产法律制度的立法及实施,从根本上提升我国破产法实施的效果,提高债权回收效率。
二、当前制约我国“回收率”的主要原因及分析
(一)制度供给层面:破产相关规范缺失,制约债务清偿效率
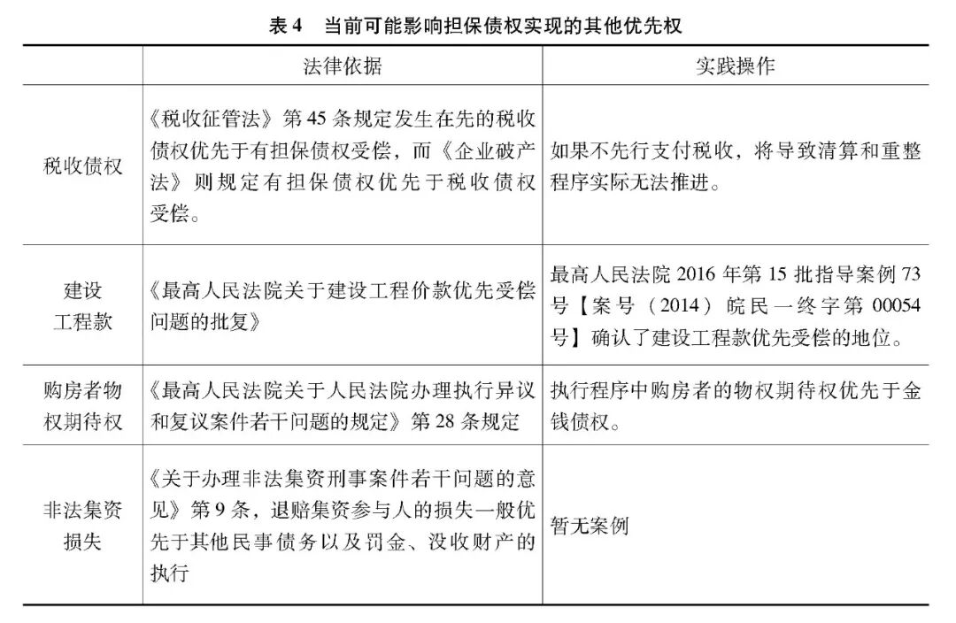
1.担保债权在清算重整程序中面临的障碍。“回收率”评价的是担保债权的“回收率”。世行之所以选取担保债权是因为企业在不能清偿到期债务时,极有可能清偿担保债权,因此选择担保债权作为评价全球190个经济体“回收率”的对象。在我国,司法实践中各种优先债权冲击担保债权的实现。国家优先权规则破坏债的执行,特别是在中低收入和法国法律渊源的国家。司法实践中,建设工程款优先权、税收债权、非法集资损失等优先权,致使担保债权的实现面临阻碍。在房地产类企业的破产清算中,税收债权、购房者物权期待权、拆迁安置户物权期待权、非法集资损失等各种形态的优先权,因为政策、特殊群体利益、部分群体生存权的考量,导致实践中在该类企业的破产中,担保债权人能否顺利实现还存在一定的不确定性。
《企业破产法》第75条规定,在重整期间,对债务人的特定财产享有的担保权暂停行使。这意味着担保债权人在重整期间,其债权的清偿和实现方式受到重整计划的调整和限制。如果重整计划草案未获通过或批准,那么对担保债权延期清偿的损失如何保护,并没有明确规定。此外,在逐年攀升的关联企业合并清算重整案件中,担保债权面临着清偿比例降低甚至丧失的风险,而担保债权人能否对法院实施合并破产的裁定进行上诉,其他诉讼程序中如何保障担保债权人的权益,现实中缺乏规范指引,做法不一,裁判缺乏可预见性。
2.逾期申报债权影响破产程序效率。《企业破产法》第45条规定了债权申报的期限最长三个月,第56条规定了补充申报债权的规定,第92条第2款规定未依据《企业破产法》申报债权的清偿条件。司法实践中,基于各种主客观原因,存在大量的逾期申报债权行为。在破产财产分配方案确定后、财产分配前,逾期申报债权,将致程序延迟,增加核实成本;在重整计划执行完毕后,再行向债务人主张债权,例如税收债权,将会直接导致企业进入二度破产。
3.企业重整程序规范不足。世行营商环境评估高度重视困境企业能够加快重整,而我国关于重整制度规定尚不能满足实践需求。从影响“回收率”的因素来看,主要表现为:预重整、重整变更和重整计划执行制度供给不足。预重整作为非法定程序内的一种解决困境的方式,具有灵活性、有效性,应当得到更多的采用。课题组针对近两年全国重整案件的不完全统计,采用预重整的方式比例较小,实践中还没有被大量采用。作为现有程序外的预重整,仍缺乏法律规范,在实施过程中计划草案的效力、程序主导者、费用负担等问题则成为制约预重整制度功能发挥的瓶颈,加之预重整没有时间限制,亦会拖延不决、增加成本,降低债权回收效率。
重整计划的执行是对重整计划的具体实施,是重整程序的最终落脚点。我国《企业破产法》第86条规定,法院批准重整计划后,即终止重整程序。第89条规定,债务人负责执行重整计划。从实践来看,重整计划涉及各方利益,实施期限较长,特别是分期偿债的中断、延期、拒付等情形,导致重整计划执行难,能否变更重整计划、如何变更、如何进一步推进计划执行,现有《企业破产法》并未就上述情况加以明确。
4.行政配套制度供给缺失。《企业破产法》的实施不仅需要破产法本身法律制度层面的完善健全,而且需要在企业简易注销、税款减免、信用修复、打击逃废债上建立配套制度。随着政府深化“放管服”改革的推进,国税总局发文明确,凭法院终结破产程序裁定书可向税务机关申请税务注销,解决了司法实践中的宣告破产企业税务注销难的顽疾。但是针对企业重整后依法豁免的滞纳金、重整程序的税收债务减免等问题,需要从立法上修改税法的相关规则。从地方法院已有的实践来看,浙江省温州市中级人民法院与地方税务局、国税局出台了三个税费协作的会议纪要,解决了破产审判中企业所得税退税机制、税收债权申报清偿、税收滞纳金核销等难题,但是税收相关政策是国家统一规定的,是中央事权范围,地方税务部门无法突破现有税收政策规定,只能在现有税收政策框架内作适当的变通,因此局限性特点非常显著。同样的问题也反映在工商、土地、房产等行政配套制度上。
(二)法律实施层面:破产审判制度机制有待完善,影响破产审判质效
1.管理人市场化程度不高。任何破产制度的成功,在很大程度上取决于谁在推进具体事务。在现有破产法制度下,通过摇号随机指定管理人的方式,还不能充分开展市场竞争。管理人选任的市场化程度不高,一方面难以选任出合格有效的管理人,制约着破产程序推进和企业经营管理,直接关系到债务清偿;另一方面,不能形成市场化的报酬机制,导致破产成本在此部分费用不能加以调整。最高人民法院《关于审理企业破产案件确定管理人报酬的规定》确定了管理人报酬由法院确定的规则,并确立了 15%-0.5% 的超率累退法计算管理费,缺乏上下调节的灵活性,难以通过商业谈判获得突破司法解释的报酬。
2.推进快审程序存在障碍。当前广东高院、河南高院、北京高院相继出台关于加快破产案件审理的规范意见,其中均对无产可破、破产财产明显不足以清偿破产费用的案件,建立快速审理机制。破产案件的快审机制,有利于提升审理效率,加快债务清偿,是影响“回收率”指标的重要因素。由于快速审理涉及破产程序参与人的权利减损,因此有必要总结相关地区较为成熟的规范意见,制定效力层次较高的法律规范或司法解释。
3.现有信息化水平尚未充分发挥效能。当前破产审判多网分立,内外不连通。各地法院的审判系统内网和最高人民法院的全国企业破产重整案件信息网尚未整合,案件信息需要填写两次,审判流程需要两次填报,无形中增加多重工作量。各种系统网络的主体参与性有待进一步拓宽,全国企业破产重整案件信息网有法官和管理人平台(以下简称一网两平台),债权人也可进入随时查看审判流程,但是债权人申报债权、线上债权人会议尚不能开展。现有破产审判信息化建设远未实现智能化,还不能实现破产审判信息数据的收集、归类、利用、提取,不能自动生成各种格式化的申请书、裁定书,信息化建设水平质量有待进一步提高。
4.债务人财产处置难。债务人资产最大化与“回收率”指标息息相关。破产属于概括执行范畴,破产程序中债务人企业资产的清查和变现需要借助现有的执行系统和工作机制来开展。从法院内部来看,有地方法院对于债务人财产状况缺乏便捷的司法查询手段,虽可以通过执行系统查询,但系统、权限的分立制约查询效率。在特殊的债务人财产处置中,利用司法拍卖的效率仍不高,如进行破产财产拍卖,又不能借助司法拍卖的政策优势。比如在北京地区破产财产的拍卖中,无法实现车辆和牌照一起拍卖,导致该类财产处置效率不高。破产企业的资产出售时,还面临着产权变更登记、支付勘验评估、土地出让金、契税和交易费等,这些费用甚至可以占到处置资产的25%,造成公众购买破产财产意愿低,影响破产财产的有效处置。
(三)观念层面:对破产制度功能的不同认知
父债子还,子债父偿,在中国传统儒家文化中,债的清偿成为一种道德诉求。近亲属成员承担彼此债务,被宣扬为一种有责任和担当的美德,债权人宁可由债务人一辈子承担着债务,或寄希望于其近亲属承担,也不愿意通过破产程序进行清偿,从而结束债权债务关系。因此,源于一国文化传统,对债务清偿的道德要求,一定程度阻碍现代破产程序的推进。虽然全国法院近年来受理的破产清算案件逐年攀升,但是绝对数量是商事一审案件数的0.4%,破产申请仅是企业注销的0.5%,导致破产程序在整个法律体系中适用比例很小,法律职业共同体内部对破产程序尚不熟悉,直接反映到世行收集的相关信息和数据中。因此,在推进破产制度的实施过程中,当事人及破产程序参与人对现代破产制度的认知和理念影响到破产程序各个环节的推进,从申请破产、到积极参与破产、到破产中重整、和解程序的选择,都面临着法律实施成本较高的问题。
三、提升“回收率”指标的路径构建
提高“回收率”涉及到立法、行政、司法等各方面的系统举措,本文围绕破产审理的时间、效率、效果,从破产法律制度、司法审判机制、社会理念培育三个层面展开论述,以期从制度供给层面推进立法健全完善,从司法审判层面提升破产审判质效,从社会理念层面增强对破产制度的认同,从制度机制建设的根上提高债权“回收率”,提升我国营商环境法治化水平。
(一)保障债权人权益,提高担保债权清偿率
1.法律、司法解释要明确担保债权与其他优先权的关系。当前在已有担保物权制度的基础上,出现的其他类型、种类的权利是否处于优先权地位,例如税收债权、购房者物权期待权、拆迁安置户物权期待权、非法集资损失是否优先于担保债权,需要进一步明确,以保障担保物权的顺利实现。我们认为,基于我国现有的物权法、担保法等相关规定,以及各种生存权保障、投资损失考量的优先权在破产程序中应当劣后于担保物权;税收债权应在法定期限内申报,如果税收债权要获得优先受偿地位,就要建立起如同担保登记制度效果类似的公示制度,否则因为逾期申报,加之因行政关系产生的债权,将直接导致担保债权的落空。
2.完善《企业破产法》中担保债权的相关规定。担保权暂停行使的范围,必须根据企业重整是否需要使用该项担保财产确定,对没有使用需要的财产就不必暂停担保权的行使,而应当及时变卖清偿担保债权人。如果重整计划未获通过,或最终转入清算程序,且未有约定的情况下,根据《物权法》第173条的规定,担保物权的担保范围包括主债权及其利息、违约金、损害赔偿金、保管担保财产和实现担保物权的费用,因重整暂停的担保物权行使的延期清偿损失应当纳入担保物权的担保范围,一并优先受偿。
3.关联企业实质合并中对担保债权的保护。在总结已有的司法经验基础上,应当通过司法解释等形式,对关联企业的实质合并制定相应的司法裁判规范。法院是采用单一标准还是多个标准来认定“法人人格高度混同”,需要进一步明确。广东省深圳市中级人民法院出台的《审理企业重整案件的工作指引》对关联企业能否实质合并重整明确了“人格高度混同”和合并使债权人受益的标准;当前司法实践,多数采用了“人格高度混同”的单一标准来判断。法院在决定是否对关联企业进行实质合并时,应将对担保债权清偿率的影响作为衡量的一个重要标准。同时,应当赋予担保债权人对法院出具的实质合并裁定的异议权,这种异议不仅可以通过听证形式主张,也应赋予其上诉权。《审理企业重整案件的工作指引》第44、45条明确了关联企业间的债权应当劣后,而且不得就关联企业成员提供的特定财产优先受偿,一定程度上保障了关联企业合并重整中担保债权的实现。
(二)完善重整法律制度,最大限度维护企业营运价值
1.健全预重整制度规范。预重整制度是重整的配套制度,我国《企业破产法》在借鉴美国等国的重整制度时,没有一并引进预重整的配套制度,以法国、韩国、日本为代表,法庭外债务重组与法庭内重整相对应衔接,从不明文的规则转向准则型、规则性的程序。因此,我国《企业破产法》对预重整制度加以规定势在必行。
从我国深圳、北京、浙江、江苏等地的探索实践来看,多数预重整是作为重整的前置程序开展。在程序的主导者选任方面,上述典型案例中均是由法院选定管理人开展相关工作,对于如何衔接预重整和重整阶段的管理人问题也需进一步加以明确。关于预重整方案的效力问题,实践中通过进入重整程序,提交债权人会议决议确认效力。如果在法律层面事先确认预重整草案的效力,则预重整的效力会更强。从司法实践来看,对预重整的程序启动、适用范围、职能分工和程序终结,特别是规定预重整期间的中止执行效力和预重整方案对后续重整的法律效力,已经达成了诸多的实践共识,有必要在修改《企业破产法》或最高人民法院制定司法解释时加以明确。
2.制定重整计划的变更、执行规范。《全国法院破产审判工作会议纪要》明确重整计划的变更申请、批准等程序,接下来应当在《企业破产法》的修订中进一步将重整计划变更的条件、程序加以细化明确,成为具有明确法律效力的规范依据。就重整计划的执行问题,债务人在重整程序中存在破产欺诈或者其他严重损害债权人利益行为的,重整计划由管理人负责执行。从实务来看,在重整计划执行过程中,人民法院协助执行已经成为常态,且从法理和社会责任的角度亦有正当性、合法性,因此,未来有必要就重整执行中人民法院协助执行作出规范。因重整计划不能执行导致的终止执行,应当进一步区分除债务人之外的其他主体导致的无法执行,已经进行的权利清偿、实物清偿如何处理,重整计划内外的主体是否应当在考察过错的基础上承担相应的责任,应当予以明确。
(三)缩短破产处理时间,加快推进破产程序
1.建立统一的快速审理程序。《全国法院破产审判工作会议纪要》明确要求建立破产案件审理的繁简分流机制。快审机制需要平衡公正和效率的关系,在加快简易案件审理流程的同时,要确保正当程序和保障当事人权益。从各地高院和中院发布的快速审理办法可见,在审理流程上,认为要缩短债权申报期限、简化债权人会议、简化公告等内容;在简易案件的判断标准上,都采用了“一般标准+列举排除”的方法,例如北京高院出台的快审机制,就明确了六种积极条件和六种消极条件。河南高院出台的《探索繁简分流 建立简单破产案件快速审理机制》,除了北京高院规定的积极条件的前三项标准,还具体列出了(四)债务人账面资产在1000万以下,债权人在20人以下,其职工债权人数为零的;(五)债务人账面资产在300万以下的,职工债权人人数为20人以下的,同时规定了关联企业合并破产、董监高逃避法律责任、涉及刑民交叉等例外情形。南京中院判断的一般标准是北京高院的前三项,除外则规定了涉及刑民交叉的。可见,在破产简易案件的快审机制上,基本理念、简化流程、缩短时限都已达成共识,但是在判断标准上仍各有差异,需要在全国层面上作出统一的规定,以明确破产简易案件适用快审程序的标准,加快快审程序的健全完善。
2.设立逾期申报债权的限制。我国《企业破产法》第56条规定,对于逾期未申报的债权,无论债权人因何种原因未申报,只要在最后分配前补充申报,都被允许。虽然对债权的补充申报采取了较为宽松的政策,但是从实践来看,大量的逾期申报造成破产程序的拖延,有必要在逾期申报时加以一定限制。首先,在清算程序中,明确逾期申报应当在破产财产最后分配前,否则会造成破产程序的浪费与不当延误,损害大多数债权人的利益。其次,在重整、和解程序中,债权人逾期申报应当在和解协议草案或重整计划草案提交债权人会议表决之前。《企业破产法》第92条、100条规定,可在计划、协议执行完毕后按其中约定的清偿条件行使权利,但是此时为制止故意在此阶段申报剩余债权的行为,应当参照我国台湾地区公司法第297条第3款规定的,申报人因不可归责于自己的事由,致未依期申报者,得于事由终止后15日内补充申报。对于在重整计划、和解协议执行完毕后故意逾期申报债权的,人民法院不予支持。
3.建立行政配套制度机制的“两步走”方案。从长远来看,如若系统性、规范性的解决行政配套制度的缺失问题,需要从立法层面进行构建,出台针对企业出清重整的各类审批、三证注销、税费减免等制度规范,为市场主体有序出清提供政策支持,同时降低债权回收成本,提高债务清偿率。从当前来看,行政配套制度的立法工作很难在短期内解决,各级法院,特别是上级法院应通过府院协调机制建立起破产司法和行政的协作。
从已有的各地探索实践来看,成立类似于市场主体出清联合工作组,由市政府主要领导担任组长,市委办公厅牵头包括市发展改革委、市经信委、市国资委、市规划、自然资源等部门,从而建立起府院日常工作协调机制。统一协调机制的主要内容包括:建立日常信息传递与共享机制,通过情况通报、案件要报、审判白皮书等定期和不定期的信息传递机制,确保成员单位间信息沟通及时有效。联合工作组对破产审判中发现的新情况、新问题以及需要统一认识的问题,通过跨部门共同研究、达成共识后形成会议纪要,能够及时解决破产程序推进中各方面政策协调的问题。
(四)降低破产费用,提高债务清偿比例
1.建立市场化的管理人选任方式。要解决当前摇号指定管理人带来的管理人履职能力与案件要求不匹配的问题,就要充分发挥管理人选任中的市场机制作用,探索竞争、随机和推荐模式的最优运行方式。一是在竞争选任机制的适用上,《全国法院破产审判工作会议纪要》第7条规定:“破产案件中可以引入竞争机制选任管理人,提升破产管理质量。”在实务运作中,在部分管理人市场培育不成熟的地区,可以突破管理人地域选任限制,扩大选任的对象范围,但同时应当考虑到竞争选任的成本问题,限制竞争选任案件的类型,在区分案件难易程度的基础上,以复杂案件的适用为原则。二是在优化随机选任管理人模式方面,确立案件和管理人同步分级制度,依照不同难度的案件对应同等级别的管理人,并进行随机确定。亦有外地法院探索评分+随机指定的方式,即由法院发布跨区域的管理人招募公告,并由法院的破产管理人评审管理监督工作小组对报名的管理人进行评分,通过评分结果选定入围随机摇号的中介机构数量,并最终确定一家中标管理人和候选管理人。三是推荐选任管理人模式,在各地法院实践中已有不少关于债权人与债务人联合推荐管理人的做法,虽然目前暂无法律直接依据且存在争议,但从长远的市场化操作发展和域外经验借鉴来看,这种方式的产生和存在确有其经济、高效、合理的积极意义。
2.建立管理人费用保障机制。一方面管理人的报酬缺乏有效竞争,导致费用不能实现充分的市场化竞争;另一方面,在没有管理人基本经费保障的情形下,制约着“三无企业”的出清和债权回收。我们认为,应当在制度或政策层面统一建立破产费用保障基金,为“无产可破”案件的破产费用提供保障,提高管理人履职积极性的同时,真正解决因缺少费用而导致破产程序无法推进的现实问题。保障基金建立前还应当继续通过积极引导鼓励利害关系人垫付、适用破产案件交叉补贴等方式解决“无产可破”案件相关费用,为管理人队伍良性健康发展提供物质基础。
3.加快建立破产财产网络拍卖制度。破产财产处置直接关系到债务清偿和债权实现,在清算环节直接关系到债权清偿比例。在传统的拍卖环节,周期长、成本高,很多破产企业无法支付评估费、拍卖费从而无法开展破产财产的变现。当前,北京高院出台的《关于破产程序中财产网络拍卖的实施办法》,明确规定在处置债务人财产时优先适用网络拍卖,并明确规定了管理人的独立发拍地位,对于降低拍卖成本,提高处置效率将产生重要的影响。从全国各地法院的破产财产网络拍卖实践来看,网络拍卖平台因其全天候、跨地域的特性,比线下拍卖更加高效公正,直接降低破产成本,提升债权回收效率。因此,有必要在综合调研全国破产网络拍卖的司法实践和已有规范的基础上,建立既有别于司法网络拍卖,又具有较高效力的统一网络拍卖规范,进一步降低破产财产处置的成本。
(五)加强破产审判信息化建设,提升破产审判质效
破产审判究其本质,仍是市场资源要素重新配置的过程。从提升债权“回收率”指标的情况来看,破产审判信息化在减少成本、提高效率方面发挥着重要作用。
1.实现法院内部的不同部门和三级法院的数据连接。法院内部破产审判内网要与最高人民法院的一网相连接,提高案件信息上传效率。扩大信息网络平台的参与主体,赋权破产参与人运用系统,大幅提升审判事务处理效率。同时,法院内部要打通执行与破产在数据查询、信息共享上的障碍,提升破产财产查询和财产拍卖等环节的效率,推进快速审理、资产清查与财产处置。
2.实现法院内部与外部平台的数据连接共享。通过互连共享的信息化平台建设,从而充分披露交易信息,大幅降低交易成本。要将破产公告、债权申报、资产拍卖变现、寻找战略投资人等各类信息与市场上的融资平台、交易平台进行连接、共享,打破信息流动壁垒,促进资本、技术、管理能力等要素在全球范围内的自由流动和有效配置,最大程度变现债务人资产,提高债权“回收率”。
3.鼓励各级法院开展多元化的破产审判信息化建设。当前要给予各级法院就破产审判的信息化探索、创新和先行先试的机会。从已有的破产审判三种程序出发,清算程序中,对资产的数据化整理,对资产的变现方式,通过建立数据模型,为各个行业、各类企业的清算估值、变现方式、变价幅度提供基础的数据和测算,有助于提升类案的清算清偿效率。在重整模式中,汇集各类战略投资主体、总结各种资金引入方式、债股模式、公司结构,通过数据积累挖掘,为各类企业的重整提供预判和方案,最终实现某类案件的全流程线上化审理、推进程序,大幅提升破产审判质效。
(六)提升法官和管理人的专业能力 宣传普及破产保护理念
1.加强对法官和管理人的培训工作。世行高度重视各经济体对破产法官和管理人的培训工作,认为这是提升专业履职能力的重要方式。法官的专业能力直接影响着破产案件的处理,在全国推进破产专业化审判庭和专业人才队伍建设的基础上,还要进一步加强对破产法官的培训,提升专业能力,养成复合型知识储备,统一破产法律适用,切实提高办理破产案件的能力水平。人民法院作为管理人的选任、监督单位,应当制定常态化的培训,通过培训提升管理人专业能力,增强履职责任,宣传法院出台的一系列履职保障制度机制,有助于在世行营商环境测评中真实反映当前破产配套制度机制的建设情况。
2.加强管理人的履职保障建设。建议现阶段建立由相关政府部门牵头的府院破产统一协调机制,包括风险隐患预警与信息传递机制、跨部门联动与应急协调机制、工作例会制度等,通过府院统筹企业依法退出工作,协调解决管理人在办理企业信用修复、产权瑕疵、职工安置、税收优惠、工商税务注销以及刑民交叉、打击逃废债等事务中遇到的困难。当前各界对管理人法定身份的不了解,导致管理人在履职过程中不能得到认同和支持,除了法院在建立相关府院协调机制时进一步明确管理人身份,同时对故意不支持、推诿对待管理人的不当行为,进行相应的训诫和处罚,增强社会各界对管理人履职身份的认知和支持。
3.宣传普及破产法保护理念。一是要弘扬破产法制的重要制度价值功能和基础性地位,尤其强调破产法对于企业的拯救作用和对于经济的稳定作用,彻底破除破产即逃债或失败的负面社会评价。二是要宣传破产法包容的精神内核,强调破产法具有保护企业家的独特功能、能够为“诚实而不幸”的债务人提供重新开始的机会,培育宽容、诚信的破产法律文化。三是要弘扬法治化破产理念,正确引导社会公众对于企业生死的正常心态,正面宣传破产法常态化实施能够实现的实体正义和程序正义,着力推动构建积极、包容、法治的破产社会理念,提升全体社会成员对于破产法的信赖和认同。
微信扫一扫 第一时间让您获取学术观点、内业新闻——企业破产与重组研究会公众号(qypcyczyjc)!

