青海省人民政府关于积极稳妥降低企业杠杆率的实施意见
作者: 发布时间:2017-06-12 浏览量:4754 次 来自:青海省人民政府
各市、自治州人民政府,省政府各委、办、厅、局:
为贯彻落实《国务院关于积极稳妥降低企业杠杆率的意见》(国发〔2016〕54号)精神,有效防范和化解企业债务风险,促进实体经济健康发展,制定如下实施意见。
一、充分认识降低企业杠杆率的重大意义
降低杠杆率是供给侧结构性改革的重要举措。在当前国际经济环境更趋复杂、国内经济下行压力仍然较大的背景下,部分企业经营困难加剧、债务风险上升,存在沿债务链、担保链和产业链蔓延扩大的风险隐患。从我省看,部分企业债务高企,不良贷款率攀升,在去产能过程中隐性风险出现加速显性化的趋势,高杠杆所蕴含的风险因素不容忽视。各地区、各部门和单位要充分认识积极稳妥降低企业杠杆率在推动创新发展、优化资源配置等方面的重要作用,把此项工作作为稳增长、促改革、调结构、防风险的重要任务来抓,通过改善企业资产负债结构、稳妥推动市场出清、建立健全现代化企业制度等方式,帮助企业减轻负担、轻装上阵,为加快推进全省经济转型升级、提质增效夯实基础。
二、总体要求
(一)指导思想。
深入贯彻落实党的十八大和十八届三中、四中、五中、六中全会精神,以深入推进供给侧结构性改革为主线,充分发挥市场在资源配置中的决定性作用,营造良好的市场与政策环境。建立健全事中事后监管机制,转变经济发展方式,不断增强企业资本实力,防范企业债务风险,进一步提升实体经济发展的核心竞争力。
(二)基本原则。
坚持市场主导、政府引导。充分发挥市场在资源配置中的决定性作用和政府引导作用,债权人和债务人等市场主体依据自身需求,自主协商确定各类交易价格和条件,自担风险、自享收益;政府通过制定引导政策,完善监管规则,维护公平公正的市场秩序,强化组织协调,为降杠杆营造良好环境。
坚持依法依规、防范风险。运用法治思维和法治方式,严格遵照国家法律法规和相关政策开展降杠杆工作。各级政府部门和市场主体严格依法依规,明确政府责任范围,政府不承担市场主体损失的兜底责任。加强社会信用体系建设,严厉打击逃废债行为,着力保护债权人、投资者和企业职工合法权益,杜绝应由市场主体承担的责任不合理地转嫁给其他相关主体。
坚持积极稳妥、健康发展。注意防范和化解降杠杆过程中可能出现的各类风险。充分考虑不同类型行业和企业的杠杆特征,分类施策,有扶有控,不搞“一刀切”,防止一哄而起,稳妥有序推进各项工作,着力防范区域性、系统性金融风险。
坚持统筹协调、协同推进。立足当前、着眼长远,标本兼治、综合施策,建立规范现代企业制度、完善公司治理结构、强化自身约束机制,综合运用多种手段,与企业改组改制、降低实体经济企业成本、化解过剩产能、促进企业转型升级等有机结合、协同推进。
(三)目标任务。
2017年至2018年,全省企业负债结构改善,资金流动性增强,盈利能力得到提升,债务风险处在可控状态;到2018年底,全省规模以上工业企业资产负债率控制在66%左右,省属国有企业平均资产负债率控制在65%以下,国有资本保值增值率达到101%。
三、主要措施
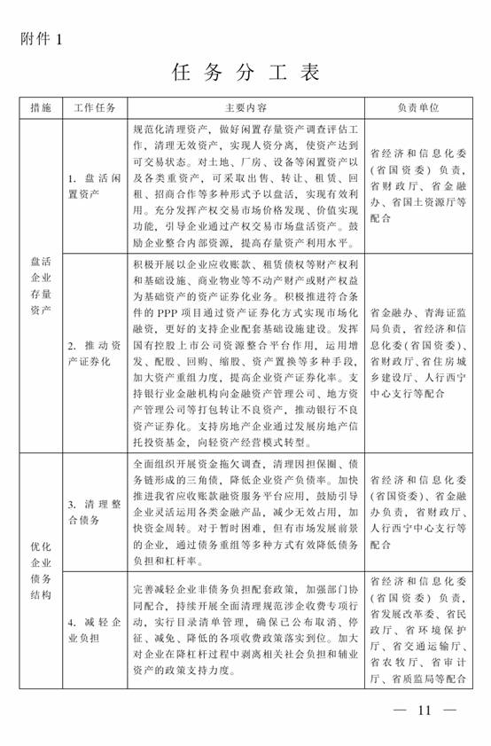
(一)多措并举,改善企业资产负债结构。
1.盘活企业存量资产。盘活闲置资产。规范清理资产,做好闲置存量资产调查评估工作,清理无效资产,实现人资分离,使资产达到可交易状态。对土地、厂房、设备等闲置资产以及各类重资产,可采取出售、转让、租赁、回租、招商合作等多种形式予以盘活,实现有效利用。充分发挥产权交易市场价格发现、价值实现功能,引导企业通过产权交易市场盘活资产。鼓励企业整合内部资源,提高存量资产利用水平。推动资产证券化。积极开展以企业应收账款、租赁债权等财产权利和基础设施、商业物业等不动产财产或财产权益为基础资产的资产证券化业务。积极推进符合条件的PPP项目通过资产证券化方式实现市场化融资,更好的支持企业配套基础设施建设。发挥国有控股上市公司资源整合平台作用,运用增发、配股、回购、缩股、资产置换等多种手段,加大资产重组力度,提高企业资产证券化率。支持银行业金融机构向金融资产管理公司、地方资产管理公司等打包转让不良资产,推动银行不良资产证券化。支持房地产企业通过发展房地产信托投资基金,向轻资产经营模式转型。
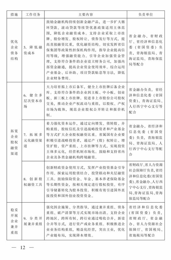
2.优化企业债务结构。清理整合债务。全面组织开展资金拖欠调查,清理因担保圈、债务链形成的三角债,降低企业资产负债率。加快推进我省应收账款融资服务平台应用,鼓励引导企业灵活运用各类金融产品,减少无效占用,加快资金周转。对于暂时困难,但有市场发展前景的企业,通过债务重组等多种方式有效降低债务负担和杠杆率。减轻企业负担。完善减轻企业非债务负担配套政策,加强部门协同配合,持续开展全面清理规范涉企收费专项行动,实行目录清单管理,确保已公布取消、停征、减免、降低的各项收费政策落实到位。加大对企业在降杠杆过程中剥离相关社会负担和辅业资产的政策支持力度。降低融资成本。鼓励金融机构持续创新金融产品,进一步扩大循环贷款、滚动贷款等续贷优惠政策适用主体范围,降低企业融资成本。支持企业采取上市挂牌、股份增发、股权转让、债券发行等方式,提高直接融资比重,优化融资结构。切实发挥省信保集团等政策性担保机构作用,指导企业提高信用等级,增强融资能力。引导企业加强资金管理,支持符合条件的企业设立财务公司,加强内部资金融通,提高企业资金使用效率。综合运用产业基金、后补助、项目贷款贴息等方法,降低企业财务费用。
3.拓宽企业股权融资渠道。健全多层次资本市场。大力培育拟上市后备军,健全上市挂牌后备企业库。支持符合条件的企业到主板、中小板、创业板、新三板上市挂牌。促进非上市股份公司股权交易,推动企业产权流动与重组,以股权、产权市场为载体,规范企业股权公开转让和报价机制。拓展多元化融资渠道。着力强化资本运作,通过定向增发、债转股、并购重组、股权信托及引进战略投资者和产业基金等方式扩大企业股权融资比重。省属国有企业要积极引进战略投资者,通过产(股)权转让、增资扩股、资产重组、上市挂牌等方式,实现投资主体多元化,经营机制市场化。鼓励和支持省内企业及各类金融机构跨境融资。创新股权融资工具。创新财政资金使用方式,发挥产业投资基金引导作用,探索运用股债结合、投贷联动和夹层融资工具,鼓励保险资金、年金、基本养老保险基金等长期性资金,按相关规定开展股权投资。在有序引导储蓄转化为股本投资的同时,积极引进国外直接投资和创投资金。
(二)分类施策,稳妥推动市场出清。
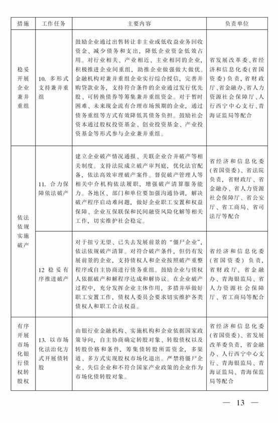
4.有序推进兼并重组。分类开展兼并重组。强化因企施策、分类指导,通过兼并重组、债务重组、破产清算等方式实现市场出清。支持企业跨地区、跨所有制、跨行业通过吸收合并、新设合并等方式,进行资产或业务重组。积极推进企业业务结构重组,精益化经营,突出主业,优化产业链布局,实现降本增效。多形式支持兼并重组。鼓励企业通过出售转让非主业或低收益业务回收资金、减少债务和支出,降低企业资金低效占用。对行业相关、产业相近、主业相同的企业,积极推进企业间重组,助推企业做强做大做优。金融机构对兼并重组企业实行综合授信,完善并购贷款业务,支持符合条件的企业通过发行优先股、可转换债券等筹集兼并重组资金。对于暂时困难、未来现金流有合理市场预期的企业,通过债务重组等方式有效降低其债务负担。鼓励社会资本通过股权投资基金、创业投资基金、产业投资基金等形式参与企业兼并重组。
5.依法依规实施破产。合力保障依法破产。建立企业破产情况通报、关联企业合并破产等相关制度。支持法院成立破产审判庭,优化法官配备,依法高效审理破产案件。督促破产管理人等相关中介机构依法履职,增强破产清算服务能力。各地区、部门和单位要加强沟通协调,解决破产程序启动难问题,做好企业职工安置和权益保障、企业互保联保和民间融资风险化解等相关工作,切实维护社会稳定。稳妥有序推进破产。对于扭亏无望、已失去发展前景的“僵尸企业”,依法依规破产清算。对符合破产条件,但仍有发展前景的企业,支持债权人和企业按照破产重整程序或自主协商进行债务重组。鼓励企业与债权人依据破产和解程序达成和解协议。在企业破产过程中,充分发挥企业主体作用,多措并举做好职工安置工作,债权人委员会要切实维护各类债权人和职工合法权益。
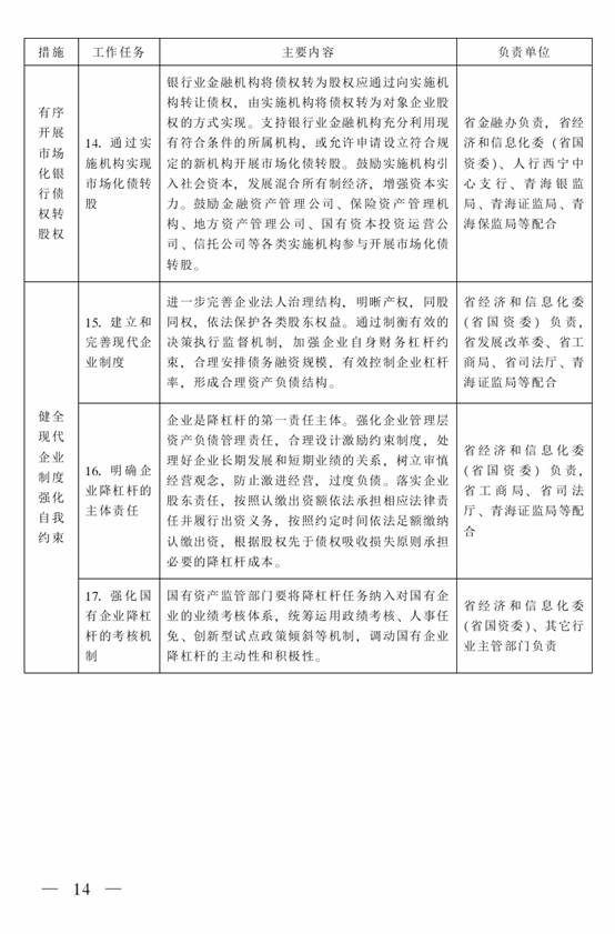
6.有序开展市场化银行债权转股权。以市场化法治化方式开展债转股。由银行业金融机构、实施机构和企业依据国家政策导向,自主协商确定转股对象、转股债权以及转股价格和条件,筹集债转股所需资金,多渠道、多方式实现股权市场化退出。严禁将僵尸企业、失信企业和不符合国家产业政策的企业作为市场化债转股对象。通过实施机构实现市场化债转股。银行业金融机构将债权转为股权应通过向实施机构转让债权,由实施机构将债权转为对象企业股权的方式实现。支持银行业金融机构充分利用现有符合条件的所属机构,或允许申请设立符合规定的新机构开展市场化债转股。鼓励实施机构引入社会资本,发展混合所有制经济,增强资本实力。鼓励金融资产管理公司、保险资产管理机构、地方资产管理公司、国有资本投资运营公司、信托公司等各类实施机构参与开展市场化债转股。
(三)明确责任,强化企业债务约束。
7.健全现代企业制度强化自我约束。建立和完善现代企业制度。进一步完善企业法人治理结构,明晰产权,同股同权,依法保护各类股东权益。通过制衡有效的决策执行监督机制,加强企业自身财务杠杆约束,合理安排债务融资规模,有效控制企业杠杆率,形成合理资产负债结构。明确企业降杠杆的主体责任。企业是降杠杆的第一责任主体。强化企业管理层资产负债管理责任,合理设计激励约束制度,处理好企业长期发展和短期业绩的关系,树立审慎经营观念,防止激进经营,过度负债。落实企业股东责任,按照认缴出资额依法承担相应法律责任并履行出资义务,按照约定时间依法足额缴纳认缴出资,根据股权先于债权吸收损失原则承担必要的降杠杆成本。强化国有企业降杠杆考核机制。国有资产监管部门要将降杠杆任务纳入对国有企业的业绩考核体系,统筹运用政绩考核、人事任免、创新型试点政策倾斜等机制,调动国有企业降杠杆的主动性和积极性。
四、实施步骤
(一)制订措施(2017年3月底前)。各地区、各部门和单位要摸清属地重点企业杠杆风险总体情况,制定降杠杆具体工作方案,明确工作措施,分解目标任务、落实具体责任,为积极稳妥降低企业杠杆率夯实基础。
(二)组织实施(2017年4月初起)。各相关部门和单位要按照本实施意见及任务分工要求(详见附件1),坚持以重点突破带动整体推进,加强协作配合,创新工作举措,形成工作合力,稳步推进各项工作。
(三)检查评估(每季度)。省经济和信息化委要按季度对工作开展情况进行检查评估,每年1月初对上一年度工作情况进行全面总结,查摆存在的困难和问题,科学分析原因和症结,提出整改措施,确保工作取得实效。
五、保障措施
(一)建立完善工作机制。省经济和信息化委负责,会同相关部门和单位,建立积极稳妥降低企业杠杆率工作小组,强化综合协调,研究完善配套措施,组织相关企业先行先试,及时了解掌握降杠杆过程中出现的新情况、新问题,并切实予以解决。
(二)营造良好外部环境。各地区、各部门和单位要进一步加大企业降杠杆支持力度,落实企业兼并重组、破产清算、资产证券化、债转股、银行不良资产核销等相关政策,西部大开发、支持高新技术企业发展、固定资产加速折旧、研发费用加计扣除等税收优惠政策及重点行业产业转型升级和化解过剩产能的配套支持措施。加大简政放权、放管结合、优化服务工作力度,优化工作流程,提高办事效率,加强事中事后监管,切实维护公平公正的市场秩序。要依法依规、遵循规律、规范行为,在做好职工合法权益保护等社会保障兜底工作的同时,不干预各类市场主体的决策和具体事务,确保降杠杆在市场化、法治化轨道上平稳有序推进。
(三)切实防范金融风险。各相关部门和单位要建立健全企业和机构及其法定代表人、高级管理人员信用记录,及时纳入青海省公共信用信息共享交换平台和全国信用信息共享平台,构建参与主体失信行为联合惩戒机制。银行业金融机构通过建立债权人委员会、联合授信等机制,综合确定企业授信额度,避免过度授信,防止企业杠杆率超出合理水平。严密监控降杠杆可能导致的金融市场风险,完善风险处置预案,严守不发生区域性、系统性风险的底线。
(四)强化舆论宣传引导。各新闻媒体要加强对降低企业杠杆率工作的正面宣传,定期发布政策解读,通报典型案例。各地区、各部门和单位要及时回应社会关注热点问题,主动引导舆论和社会预期,有效控制不实和负面舆论,为积极稳妥降低企业杠杆率工作开展,营造良好的社会氛围和舆论环境。
本意见自2017年4月 日起施行。
附件:1.任务分工表
2. 关于推进市场化银行债权转股权工作的实施意见(试行)
青海省人民政府
2017年3月22日
(发至县人民政府)




附件2
关于推进市场化银行债权转股权工作的实施意见(试行)
为贯彻落实国务院《关于市场化银行债权转股权的指导意见》精神,推进我省市场化银行债权转股权工作(以下简称:债转股),降低企业杠杆率,制定如下实施意见。
一、总体要求
全面贯彻党的十八大和十八届三中、四中、五中、六中全会精神,深入落实“四个扎扎实实”重大要求和“四个转变”新思路,坚持稳中求进工作总基调,积极适应经济发展新常态,以深化供给侧结构性改革为主线,围绕稳妥推进降低企业杠杆率,按照法制化、市场化原则,有序开展债转股,帮助企业降本增效,提升竞争力和发展后劲。
二、基本原则
坚持市场运作。尊重市场经济规律,建立债转股对象企业市场化选择、价格市场化定价、资金市场化筹集、股权市场化退出等长效机制。政府在不强制企业、银行业金融机构及其他机构参与债转股的同时,通过制定必要的引导政策,完善相关监管规则,依法加强监督,维护公平公正的市场秩序,保持社会稳定,为有序推进债转股营造良好环境。
坚持法治程序。以保护债权、维护契约、统一市场、平等交换、公平竞争、有效监督为基本导向,依法依规维护各类债权人权益。健全规则、规范程序、公开透明、科学评估,完善市场定价机制,加强监督管理,确保银行转股债权真实出售,防止企业风险向金融机构转移,有效实现风险隔离。
坚持统筹协调。开展债转股与深化国有企业改革、降低实体经济企业成本、化解过剩产能和推动企业兼并重组等工作有机结合、协同推进。债转股对象企业要同步建立现代企业制度、完善公司治理结构、强化激励约束机制、提升管理水平和创新能力,为持续健康发展奠定基础。充分鼓励、调动和激发全社会支持、参与债转股,做到统筹安排,有序推进。
三、实施范围
债转股对象企业由各类市场主体依据国家政策导向自主协商确定。
(一)鼓励下列企业参与债转股。发展前景较好,具有可行的企业改革计划和脱困安排;主要生产装备、产品、能力符合国家产业政策及我省“十三五”发展规划,技术先进,产品有市场,环保和安全生产达标;信用状况较好,无故意违约、转移资产等不良信用记录。
1.潜力型企业:有潜在价值、因周期性问题产生财务压力,出现暂时困难、具有一定经营能力、经营效率受历史债务负担影响较大的企业;
2.成长型企业:负债较高,需要资本支持,但符合国家产业政策、绿色环保要求,形成市场规模,发展前景良好的成长型企业;
3.关键型企业:高负债居于产能过剩行业前列的关键性企业、关系国家安全的战略性企业,以及在行业内具有一定竞争力的龙头企业。
(二)严禁有下列情形的企业作为债转股对象。
1.扭亏无望、失去生存发展前景的“僵尸企业”;
2.有恶意逃废债务行为的企业;
3.债权债务关系复杂且不明晰的企业;
4.有可能助长过剩产能扩张和增加库存的企业。
(三)可进行转股的债权类型。以银行业金融机构对企业发放贷款形成的债权为主,适当考虑其他类型债权。
(四)实施机构选择。鼓励金融资产管理公司、保险资产管理机构、国有资本投资运营公司等多种类型市场主体参与债转股;支持银行业金融机构充分利用现有符合条件的所属机构,或允许申请设立符合规定的新机构开展债转股;鼓励银行向非本行所属机构转让债权、实施转股;支持银行业金融机构之间通过所属机构交叉实施市场化债转股;鼓励各类市场主体公开、公平、公正竞争参与债转股,支持各类市场主体之间以及市场主体与股权投资机构开展合作。
四、实施方式
(一)省内企业应当针对自身负债情况、股权结构、行业特点及发展趋势,合理设计债权转股权的比例、实现方式和合作条件,切实做到规则公开、过程公开、结果公开。上市公司遵照相关法律法规执行。
(二)国有企业债转股依据本实施意见制定具体实施方案,按照国有产权转让相关法律法规履行报备程序。国有控股上市公司按相关规定程序执行。
(三)银行业金融机构开展债转股应通过向实施机构转让债权,再由实施机构将债权转为对象企业股权,不得直接将债权转为股权。银行业金融机构向本行及非本行所属实施机构转让债权、实施转股的,应当符合行业监管要求。
(四)实施机构在具体操作时,需参照政府出台的相关政策,确认债权债务关系剥离,确认涉及对银行资本占用的影响,确认债转股是否会有政策支持与安排,确认各参与机构能否接受债转股方案,统筹兼顾各方利益。
(五)参与债转股的实施机构和企业可自主协商确定债权转让、转股价格和条件。对于涉及多个债权人的,可由最大债权人或主动发起债转股的债权人牵头成立债权人委员会进行协调。上市公司开展债转股可参考股票二级市场交易价格确定转股价格。允许参考竞争性市场报价或其他公允价格确定国有非上市公司转股价格。允许通过协商并经法定程序把债权转换为优先股,依法合理确定优先股股东权益。
(六)实施机构充分利用市场化方式和渠道筹集债转股所需资金。鼓励实施机构依法依规面向社会投资者募集资金,特别是可用于股本投资的资金,包括各类受托管理的资金。支持符合条件的实施机构发行专项用于债转股的金融债券,探索发行用于债转股的企业债券。
(七)债转股实施后,要保障实施机构享有《公司法》规定的各项股东权利,在法律和公司章程规定范围内参与公司治理和企业重大经营决策,进行股权管理。银行业金融机构所属实施机构应确定在债转股企业中的合理持股份额,并根据《公司法》等法律法规要求承担相应责任。
(八)实施机构可以选择多样化退出方式,对股权有退出预期的,可与企业协商约定所持股权退出方式。债转股企业为上市公司的,债转股股权可以依法转让退出。债转股企业为非上市公司的,鼓励利用并购、转让、股权交易、上市等渠道实现转让退出,确保股权转让退出依法进行。
(九)工商部门应根据债转股企业申请,积极做好债转股公司股东变更、董事会重组等工商登记工作;税务部门应深化“放管服”改革,落实各项税收优惠政策,保障债转股企业税费合法合理缴纳;涉及上市公司增发股份的应履行证券监管部门规定的相关程序;人力资源社会保障部门应协调做好债转股企业职工安置工作。
五、保障措施
(一)加强组织协调。省经济和信息化委负责,会同相关部门和单位建立健全债转股工作机制,强化沟通和信息共享,采取定期会商、联合行动等方式,协调解决企业债转股进程中出现的问题,确保各项工作取得实效。各地区要将债转股纳入经济社会发展总体布局中统筹谋划,加强组织协调,提升服务能力,积极推进债转股工作有序开展。
(二)完善配套政策。各地区、各部门和单位要加强对债转股的指导服务,简政放权、放管结合,简化程序、优化服务,制定相关配套政策,不断完善财税支持、国资监管、工商登记、土地变更、人员安置等制度规定,建立健全事中事后监管机制,营造公平竞争的市场环境。
(三)强化约束机制。各地区、各部门和单位要加强对债转股参与主体的信用约束,建立债转股参与企业和机构及其法定代表人、高级管理人员的信用记录,并纳入全国信用信息共享平台。构建债转股参与主体失信行为联合惩戒机制,依据相关法律法规严格追究违法违规单位及相关人员责任。强化对债转股企业的财务杠杆约束,在债转股协议中,相关主体应对企业未来债务融资行为进行规范,共同制定合理的债务安排和融资规划,对资产负债率作出明确约定,防止企业杠杆率再次超出合理水平。
(四)严格防控风险。企业在开展债转股时,杜绝关联交易和利益输送。实施机构在债权核定等方面,要尽职调查,确认第三方资信可靠,保证评价的合法性。债转股参与各方要特别关注法律纠纷、诉讼(仲裁)、行政处罚、债权债务等情况,从源头防范和化解风险。
(五)推动企业改革。各地区、各部门、单位和企业要将建立和完善现代企业制度作为债转股的前提条件。通过债转股推动企业改组改制,形成股权结构多元、股东行为规范、内部约束有效、运行高效灵活的经营机制,提高企业经营管理水平。
(六)营造良好氛围。各地区、各部门和单位要强化政策解读,增强社会各界对债转股的认知度。新闻媒体要加强对债转股的宣传和引导,定期通报成功案例和违法违规案例,营造良好社会舆论氛围。
微信扫一扫 第一时间让您获取学术观点、内业新闻——企业破产与重组研究会公众号(qypcyczyjc)!

